全球网赌十大平台
关于印发十大正规的赌网正版国民经济和社会发展第十三个五年规划纲要的通知
烟政发〔2016〕10号
各县市区人民政府(管委),东部新区办公室,市政府各部门,有关单位:
《十大正规的赌网正版国民经济和社会发展第十三个五年规划纲要》(以下简称《纲要》)已经十大正规的赌网正版第十六届人民代表大会第六次会议审议通过,现印发给你们,请认真组织实施。
《纲要》贯彻党的十八大和十八届三中、四中、五中全会和省委十届十三次全会、市委十二届八次全会精神,以创新、协调、绿色、开放、共享的发展理念为引领,系统总结了“十二五”时期的工作,全面阐述了“十三五”时期的发展目标、重点任务和重要举措,是我市在全面建成小康社会进程中走在前列的宏伟蓝图。
各级各部门各单位要组织干部群众认真学习和深刻领会《纲要》精神,按照“一二三四五”发展总目标,结合区域、部门实际,切实抓好《纲要》的贯彻落实,为顺利完成“十三五”时期各项目标任务,努力把十大正规的赌网正版建设成为让本地人自豪、外地人向往,宜居宜业宜游的成功城市而努力奋斗。
全球网赌十大平台
2016年4月27日
十大正规的赌网正版国民经济和社会发展第十三个五年规划纲要
目 录
第一章 我们所处的全新发展阶段
第一节 过去五年的发展成果
第二节 未来五年的发展环境
第二章 全面建成小康社会的美好愿景
第一节 指导思想
第二节 发展目标
第三章 实现产业转型升级新突破
第一节 全面升级十大正规的赌网正版制造
第二节 繁荣突破十大正规的赌网正版服务
第三节 提升发展现代农业
第四节 打造海洋产业高地
第四章 转入创新驱动发展新轨道
第一节 推进科技创新
第二节 推进商业模式创新
第三节 推进金融创新
第四节 广聚创新创业人才
第五章 构建城乡统筹发展新格局
第一节 提升市区同城融合水平
第二节 突破中心城区重点板块
第三节 壮大县域中心城市
第四节 打造特色城镇和富美乡村
第五节 科学引导空间开发秩序
第六章 筑牢基础设施新支撑
第一节 建设综合立体交通体系
第二节 全面提升城乡信息化水平
第三节 构建新型能源供应体系
第四节 完善供水供热供气网络
第七章 再造开放引领发展新优势
第一节 构建开放型经济新体制
第二节 建设“一带一路”陆海双向开放枢纽
第三节 建设中韩(十大正规的赌网正版)产业园
第四节 推进多层次国内经济合作
第八章 培育现代文化新风貌
第一节 践行社会主义核心价值观
第二节 完善公共文化服务体系
第三节 推动文化产业繁荣发展
第九章 共建生态文明新家园
第一节 创天蓝水清环境
第二节 走绿色低碳道路
第三节 建生态文明制度
第十章 共享幸福美好新生活
第一节 公平充分的就业机会
第二节 可靠全面的社会保障
第三节 公平普惠的教育体系
第四节 优质便捷的健康服务
第五节 平安和谐的社会环境
第十一章 释放全面深化改革新红利
第一节 构筑现代市场体系
第二节 建设阳光高效政府
第三节 提高社会治理水平
第十二章 全面提升规划实施成效
“十三五”时期(2016—2020年),是我国顺利完成“第一个百年”奋斗目标,并以崭新面貌向第第二个百年奋斗目标迈进的重要历史时期,是我市在推动科学发展、全面建成小康社会进程中走在前列的关键时期。十大正规的赌网正版国民经济和社会发展第十三个五年规划纲要,主要阐明全市未来五年发展战略,明确改革发展方向,引导市场主体行为,凝聚社会共识,是全市人民为之共同奋斗的行动纲领。
第一章 我们所处的全新发展阶段
第一节 过去五年的发展成果
“十二五”以来,面对国际金融危机的深层次影响和国内外发展环境的深刻变化,全市上下在市委、市政府坚强领导下,牢牢把握发展大势,稳妥应对动力转换和发展转型带来的压力挑战,较好完成了“十二五”规划主要目标任务,经济社会持续稳步健康发展。
综合实力稳步提升。全市经济发展实现“三个跨越”:生产总值跨越5000、6000亿元台阶,2015年达到6446.1亿元,年均增长10%;一般公共预算收入跨越300、400、500亿元台阶,达到542.7亿元,年均增长17.9%;人均生产总值跨越1万美元台阶,达到1.5万美元。全社会固定资产投资和社会消费品零售总额年均分别增长18.5%和13.9%。县域实力不断提升,一般公共预算收入超过30亿元的县市区达到8个,比“十一五”末增加6个。实现“全国文明城市”四连冠,城市综合竞争力显著提升。
转型升级成效明显。产业结构持续优化,三次产业结构由“十一五”末的7.7:58.9:33.4调整为6.8:51.6:41.6,是全市服务业比重提升最快时期。规模以上工业企业主营业务收入达到15351亿元,高新技术产业产值占比41.1%,比“十一五”末提高4.4个百分点,高端装备制造、新材料、生物医药等战略性新兴产业规模持续壮大。粮食生产实现“十三连丰”,农业产业化、标准化、品牌化建设成效显著。创新驱动步伐加快,研发经费支出占生产总值比重达到2.83%,累计获得省以上科学技术奖210项,创客空间、金融超市等特色创新平台建设取得实效。质量效益明显提升,一般公共预算收入占生产总值比重达到8.4%,税收占一般公共预算收入比重达到81.2%,分别比“十一五”末提高3个和5.4个百分点。
区域板块加速崛起。山东半岛蓝色经济区和黄河三角洲高效生态经济区战略深入推进,形成“一极领先、多极崛起”重点区域发展格局。东部海洋经济新区,纳入全国海洋经济发展规划和全省蓝色经济“四区三园”范围,国内首家省级海洋产权交易平台建成运营。西部莱州临港产业区,生物育种产业园入围全省蓝黄“两区”首批特色产业园,“黄区”发展绩效考核位居全省首位。北部龙口湾高端制造业聚集区,龙口湾人工岛群主体完工,招远滨海科技园区加速推进,蓬莱农业高新技术产业示范区晋升为国家级农业科技园区。南部丁字湾集中集约用海区域,海阳旅游度假区成为首批国家级旅游度假区,莱阳南海新区建成区面积达到12平方公里。长岛休闲度假岛,人均旅游收入上升到全国12个海岛县首位。
改革开放深层次推进。全面深化改革扎实推进,重点领域改革取得阶段性成效。公布市级政府部门权力清单,市级行政审批事项精简49.8%、行政权力事项压减48.7%。国企改革和国有资产监管迈出新步伐,市管企业资产突破千亿。实施“三证合一”“一照一码”登记制度改革,全市各类市场主体总量达到56.3万户。深化财税体制改革,全面落实“营改增”等政策。农村集体产权制度改革稳步推进,土地确权登记颁证工作基本完成。跨境贸易电子商务服务、蓝色经济创新型特色园区建设等一批国家级、省级改革试点进展顺利。对外开放纵深推进,国际化水平持续提升。五年累计实际使用外资80.5亿美元,新增世界500强投资企业15家。企业“走出去”步伐加快,五年累计境外投资28亿美元。2015年完成进出口493.9亿美元,出口280.5亿美元。中韩(十大正规的赌网正版)产业园成为中韩自贸协定框架下中韩两国共建的产业园区。
城镇建设水平显著提升。功能区带动型城乡一体化发展取得成效,城镇化率达到60.4%,年均提高1个百分点。中心城区载体功能逐步完善,建成区面积扩展到316平方公里。龙口入选国家新型城镇化综合试点,高新区成为全国首批中德低碳试点示范城市,莱州沙河、栖霞桃村等15个镇列入全国重点镇。重大基础设施建设取得突破,青烟威荣城际铁路通车,龙烟铁路加快推进,城市轨道交通项目正式启动。十大正规的赌网正版蓬莱国际机场通航,跻身全省三大干线机场。港口货物吞吐量达到3.3亿吨,十大正规的赌网正版港西港区、龙口港区、莱州港区等建设步伐加快,集疏运体系基本建成。公路通车里程1.88万公里,现代化公路网初步形成。
生态文明建设得到加强。节能减排取得成效,单位生产总值能耗五年累计下降17.5%,化学需氧量、氨氮、二氧化硫、氮氧化物排放量五年累计削减11.99%、11.8%、18.56%、25.52%。P M2.5纳入常规监测体系,市区环境空气质量优良天数居全省第二位。重点河流监测断面水质达标率稳定在85%以上。全市27家燃煤电厂和10家回转窑水泥企业脱硫脱硝工程全面完成。城乡环卫一体化基本实现全覆盖。森林覆盖率稳定在40%以上。主体功能区理念进一步强化,土地、海洋等资源集约节约利用水平不断提高。
社会民生持续改善。城镇和农村居民人均可支配收入年均分别增长10.6%和12.8%,基本实现“两个同步”。五年累计新增城镇就业88.6万人、农村劳动力转移就业19.2万人,城镇登记失业率3.26%。基本公共服务均等化成效明显,城乡基本养老保险和医疗保险制度实现全覆盖,新农合和城镇居民医疗保险制度完成整合,基层医疗卫生机构综合改革全面完成,机关事业单位养老保险制度改革稳步推进,困难群体、特殊群体、优抚对象生活得到有效保障。在全省率先推行“三房合一、租补分离”住房保障机制,五年累计筹建保障性住房2.7万套。荣获“国家历史文化名城”称号,实现“全国社会管理综合治理优秀城市”六连冠。计划生育、教育体育、民族宗教、广电出版、妇女儿童、老龄、残疾人、气象地震、史志档案、双拥共建、对口支援、扶贫协作等方面都取得了新的发展。
“十二五”时期,全市上下积极应对经济下行压力,付出了艰辛努力,取得了显著成效。主要得益于五个方面:一是全市各级各部门扎实开展群众路线教育和“三严三实”专题教育,躬身践行“十个倍加”,行政效率明显提高,同时注重发挥全市人民积极性和创造性,在全市上下营造了风清气正、勠力同心、干事创业的浓厚氛围。二是努力实现稳增长和调结构的平衡,积极做好与国家各项稳增长举措相结合,探索走出“六抓六促”“六个持续”的十大正规的赌网正版特色发展路径,既全力保持经济在合理区间运行,又积极促进经济转型升级、行稳致远。三是把改革作为推动发展的制胜法宝和强大动力,紧紧抓住全面深化改革的红利机遇,创新体制机制,破除长期性、结构性矛盾和问题,激发发展活力和潜力。四是发挥开放引领作用,积极应对复杂多变的国际经贸形势,创造性地推进国际化和“海外十大正规的赌网正版”战略,用好两种资源、两个市场,在更宽领域、更高层次、更广市场中赢得竞争先机。五是始终把改善民生作为发展的根本任务,每年集中解决一批事关群众切身利益的就业、医疗、教育、住房、保障等问题,实现富民与强市的有机统一,让人民群众从改革发展中得到更多实惠。
第二节 未来五年的发展环境
展望“十三五”时期,国际金融危机引发世界政治经济格局出现新变化、新挑战,和平、发展、合作仍是时代主题。国内经济结构深刻调整,发展不确定性加大。全市面临新的发展环境和要求,挑战前所未有、机遇稍纵即逝。
从国际环境看,世界经济仍处于危机后的深度调整期,我国经济发展仍受外部不稳定性、不确定性因素的较大影响。国际产业竞争日趋激烈,发达国家加快制造业回归和新兴产业发展步伐,低收入国家凭借成本优势加速吸引劳动密集型产业,对我国产业发展造成“双重挤压”。国际经贸规则和标准主导权争夺更加激烈,全球经济向以高标准市场准入为主要内容的投资自由化方向发展,对体制创新和扩大开放提出了新的更高要求。
从国内环境看,随着“四个全面”战略布局深入推进,未来发展的制度红利进一步释放;坚持创新、协调、绿色、开放、共享发展理念,将推动我国发展迈上新台阶;深入实施“一带一路”、京津冀协同发展、长江经济带三大战略,对外开放和区域协调发展优势进一步凸显;鼓励大众创业万众创新、实施“中国制造2025”“互联网+”行动计划等,发展动力活力进一步激发。我国经济长期向好的基本面没有变,为保持中高速增长、迈向中高端水平、顺利跨越中等收入陷阱,奠定了坚实基础。同时,多年积累的结构性和体制机制性矛盾需要调整,发展不平衡、不协调问题仍然突出。
从我市看,机遇和挑战并存,仍处于可以大有作为的重要战略机遇期。融入多重国家区域发展战略的叠加机遇。京津冀地区协同发展、环渤海地区合作发展战略的启动实施,为我市广泛参与区域竞争合作拓展了新空间。山东半岛蓝色经济区和黄河三角洲高效生态经济区战略的深入推进,将持续增强全市蓝色经济和高效生态经济发展的核心竞争优势。同时,国家智慧城市、国家跨境贸易电子商务服务试点城市、国家级海洋高技术产业基地等试点政策,为全市转型发展提供了先行先试契机。契合“一带一路”倡议的共振机遇。立足“一带一路”重要港口城市的战略定位,以境外合作园区、重大双向投资贸易项目、沿线友好城市等为支撑,全面参与经济合作走廊、海上运输大通道建设,增强我市培育对外开放新优势。中韩(十大正规的赌网正版)产业园的加快推进,将为我市对接韩日打造新的战略平台。共建山东半岛国家自主创新示范区的转型机遇。在改革创新体制机制、重大科研成果转化、科技人才培养等方面先行先试,强化与半岛区域城市科技合作,有利于我市广泛集聚国内外创新资源、吸引科技成果来烟转化,提升区域创新效能。全面深化改革的红利机遇。政府“正面清单约束”和市场“负面清单管理”制度的建立,推进政府向市场放权、向社会分权,全面提升经济社会发展效率。
同时,我市经济社会发展也面临一些深层次矛盾和问题。传统要素优势逐步减弱。建立在劳动力、土地等要素基础上的比较优势趋于弱化,现有创新能力还难以弥补由此导致的缺口,培育经济增长接续动力更加紧迫。经济结构不够合理。消费需求尚未有效扩大,出口增长压力依然较大。制造业转型升级步伐较慢,战略性新兴产业规模较小;新兴服务业发展缓慢,生产性服务业发展滞后;区域产业同构和部分行业产能过剩问题仍然存在。城乡区域发展不平衡。城镇化滞后于工业化,城乡一体化进程缓慢。南部区域面临转型发展、跨越发展的双重压力,区域协同发展水平有待提升。经济社会建设不同步。教育、医疗等基本公共服务均等化水平不高,生态环境保护压力加大,社会治理能力有待提高。
面对新的发展机遇和挑战,全市必须增强使命意识、机遇意识和忧患意识,求真务实,开拓进取,锐意改革,勇于担当,汇聚推动经济社会发展的强大正能量,为各项工作走在全国全省前列打下坚实基础。
第二章 全面建成小康社会的美好愿景
第一节 指导思想
高举中国特色社会主义伟大旗帜,全面贯彻党的十八大和十八届三中、四中、五中全会精神,以马克思列宁主义、毛泽东思想、邓小平理论、“三个代表”重要思想、科学发展观为指导,深入贯彻习近平总书记系列重要讲话和视察山东重要讲话、重要批示精神,按照市委“一个前移、两个迈进、三个突破、四个提升、五个率先”发展总目标,协调推进“四个全面”战略布局,围绕率先走在前列的战略定位,以创新、协调、绿色、开放、共享的发展理念为引领,以提高发展质量和效益为中心,以供给侧结构性改革为主线,加快形成引领经济发展新常态的体制机制和发展方式,统筹推进经济建设、政治建设、文化建设、社会建设、生态文明建设和党的建设,努力把十大正规的赌网正版建设成为让本地人自豪、外地人向往,宜居宜业宜游的成功城市,奋力谱写中国梦的十大正规的赌网正版新篇章。
“十三五”经济社会发展主要坚持以下基本原则:
坚持创新发展。把创新摆在发展全局的核心位置,深入实施创新驱动发展战略,发挥科技创新在全面创新中的引领作用,激发创新创业活力,推动大众创业、万众创新。实施“互联网+”行动计划,推动新产业、新业态、新技术和新模式蓬勃发展。理顺政府、市场、社会关系,全面推进各领域改革和体制机制创新,激发市场活力和社会创造力。
坚持协调发展。促进区域协调发展,健全城乡发展一体化体制机制,推动城乡公共资源均衡配置。促进经济社会协调发展,统筹新型工业化、信息化、城镇化、农业现代化同步发展,不断增强发展整体性。促进物质文明和精神文明协调发展,加强思想道德和社会诚信建设,弘扬传统美德。
坚持绿色发展。坚定走生产发展、生活富裕、生态良好的文明发展道路,加快建设资源节约型、环境友好型社会。强化主体功能区理念,建设清洁低碳、安全高效的现代能源体系,实施大气、水、土壤污染防治行动计划,推进山水林田湖生态保护和修复工程,形成人与自然和谐发展新格局。
坚持开放发展。奉行互利共赢的开放战略,全面融入“一带一路”、中韩自贸区等开放战略,构建开放型经济新体制,推动对外开放向更高层次迈进。顺应国内区域经济一体化趋势,健全合作交流机制,实现国内开放合作新突破。
坚持共享发展。坚持发展为了人民、发展依靠人民、发展成果由人民共享,注重机会公平,建立覆盖全民的保障基本民生体系,增加公共服务供给,朝着共同富裕方向稳步前进,使全体市民在共建共享发展中有更多获得感。
第二节 发展目标
实力提升走在前列。到2020年,城市综合实力、影响力实现较大幅度提升和位次前移,生产总值年均增长8%左右,总量向万亿迈进,一般公共预算收入向千亿迈进。人均生产总值突破2万美元。全社会固定资产投资年均增长13%,社会消费品零售总额年均增长11%。
转型升级走在前列。到2020年,三次产业结构调整为6:48:46,规模以上工业主营业务收入突破2.5万亿元,高新技术产业产值占规模以上工业产值比重达到43%,基本形成传统产业改造升级和新兴产业培育壮大同步提升、先进制造业和现代服务业并驾齐驱、互联网与三次产业深度融合的新型产业结构。
改革创新走在前列。到2020年,全社会研发经费支出占GDP比重达到3%,万人发明专利拥有量10件以上。创新成为驱动发展的重要支撑,人才红利得到充分释放,创新型城市建设达到更高水平。重点领域改革取得阶段性成效,推出更多具有鲜明十大正规的赌网正版特色、在全省全国有影响的改革亮点。
开放合作走在前列。到2020年,外贸进出口总额达到630亿美元,其中高新技术产品出口占比达到40%;五年实际使用外资100亿美元,新引进世界500强投资企业30家。产业、市场、企业、园区、城市“五个国际化”向更高层次迈进,“走出去”实现重大突破,国内经济合作纵深推进。
品质提升走在前列。空间发展格局更加优化,城乡面貌持续改善,城市管理更加精细智能。绿色发展理念深入人心,生态环境更加优美宜居。市民素质、城乡文明程度显著提升,民主法治建设取得成效,改革发展成果更多更公平地惠及全市人民,市民幸福感获得感明显增强。到2020年,城乡居民人均可支配收入年均增长8%,比2010年翻一番以上;新增城镇就业人数65万人,常住人口城镇化率65%,森林覆盖率保持在42%以上,市区环境空气优良天数达到310天以上,人均期望寿命达到79岁。




第三章 实现产业转型升级新突破
按照“做精一产、做强二产、做优三产”思路,以高端高质高效为主攻方向,实施规模扩张和质效提升两大战略任务,培育形成结构优化、技术先进、附加值高、环境友好的现代产业体系。
第一节 全面升级十大正规的赌网正版制造
把制造业放在产业立市的首要位置,以信息化为引领、以“互联网+”为路径,构建传统产业现代化、新兴产业规模化、制造业智能化的发展模式,打造制造业“升级版”。
加快传统产业升级改造步伐。以提质升级、膨胀规模为着力点,通过科技、工艺、管理、产品、商业模式等各环节创新,对产业链中的关键领域、薄弱环节等进行整体技术改造,注重设备更新和产品升级换代,推进机械、电子、食品、黄金和现代化工五大传统产业的优化升级。以完善产业链、提升价值链为主攻方向,培育发展采矿业、汽车制造业等28个国内外有较强影响力和竞争力的细分行业,实施壮大一批百亿、千亿级行业企业的“双百千”工程,打造支撑制造业持续增长的主体板块。坚持市场主导与政府推动相结合,通过跨行业、跨地区、跨所有制兼并联合和战略性重组,发展一批特色产业集群,形成一批龙头型、旗舰型大企业大集团,培育一批与龙头企业产业链分工合作的中小微企业。建立化解产能过剩长效机制,淘汰落后产能。

增强战略性新兴产业引领作用。以攻克关键技术、膨胀产业规模、提升核心竞争力为主攻方向,精心培育高端装备制造、新一代信息技术、生物技术、新材料、新能源汽车、节能环保等战略性新兴产业。优化新兴产业布局,积极培育一批优势产业集群,建设一批新兴产业基地,培强做大一批骨干企业,支持一批科技型中小企业,推动战略性新兴产业规模化、高端化、集聚化发展,努力形成新的经济增长极和区域竞争优势。将创新作为新兴产业发展的核心驱动,持续完善科技创新平台体系,整合科技资源,加强高端人才支撑和合作创新,加快科技成果转化。全面落实支持战略性新兴产业发展的财税、金融等政策措施,完善有利于新兴产业发展的体制机制。到2020年,全市战略性新兴产业主营业务收入年均增长12%以上。


推进智能制造体系建设。实施“十大正规的赌网正版制造2025”规划,运用互联网+、大数据、云计算等新模式和新技术,推进工业化与信息化相互融合,加快发展个性制造、柔性制造、智能制造、精密制造,建立完善智能制造体系。探索建设企业级工业互联网,培育一批智慧园区、智慧工厂、智慧车间,提升企业操作自动化、生产管理精细化和智能决策科学化水平。建立十大正规的赌网正版工业大数据库,共享工业大数据资源。积极引导企业自主研发生产3D打印、可穿戴智能设备等智能终端产品。重点突破工业机器人产业发展,探索机器人商业推广和营运模式。鼓励企业开展故障预警、远程维护、全产业链追溯等增值服务,实现由生产型制造向生产服务型制造转变。实施质量强市和品牌带动战略,争创“全国质量强市示范市”,鼓励企业参与制定国家标准和行业标准,培育一批代表十大正规的赌网正版制造新形象的国际知名和国内一流品牌,实现“十大正规的赌网正版制造”向“十大正规的赌网正版创造”跨越。



第二节 繁荣突破十大正规的赌网正版服务
顺应服务需求旺盛、服务业加快发展的新态势,推动生产性服务业专业化、生活性服务业便利化、公共服务业均等化,提升服务业发展核心竞争力,打造服务业“加强版”。到2020年,服务业增加值占生产总值比重提高到46%以上。
优先发展生产性服务业。与制造业转型升级相结合,加快生产性服务业与先进制造业、现代农业的融合,促进服务要素对产业链的嵌入和提升。加快推进制造业服务化和服务业制造化,鼓励将大数据、数字技术和智能技术广泛应用于产品设计和制造过程。实施工业企业主辅分离行动计划,促进企业逐步向生产服务型转变。加快发展批发、金融、商务、现代物流、科技服务、软件与信息服务等生产性服务业,催生新技术、新业态、新空间。到“十三五”末,生产性服务业空间布局明显优化,发展水平明显提升,对先进制造业和现代农业的综合服务功能明显增强。
积极发展生活性服务业。与新型城镇化建设相结合,以“便民、利民、为民”为宗旨,以开拓市场、扩大消费为中心,提升发展旅游度假、文化、商贸住餐等生活性服务业。积极发展邮轮游艇、葡萄酒体验、温泉滑雪、房车营地等度假游产品,推进海上游和海岛游,创新开发“冬日温泉”“冰雪体验”等旅游项目,建设最佳旅游休闲度假城市、仙境海岸旅游带核心城市和国际滨海旅游目的地。抓住消费结构优化升级和个性化消费、多样化消费发展机遇,培育发展医疗健康、养老养生、体育健身等生活性服务业。合理规划养老设施,支持社会力量兴办老年养护型、医养结合型机构,打造滨海宜居养老胜地。
均衡发展公共服务业。与政府职能转变相结合,积极发展教育、医疗卫生、社会保障、公共管理等公共服务业。引导社会资本进入市政设施、保障性住房、社会事业等领域,参与公共服务设施建设和运营管理,完善多层次公共服务供给体系。通过政府购买、合同委托、服务外包、特许经营等形式创新服务模式,提高公共服务水平和效率。推进公共服务均等化布局,提高农村公共服务水平。
培育壮大服务业发展载体。按照“突出特色、集聚发展”原则,重点依托东部海洋经济新区、市区西部新港城和百里葡萄长廊等区域,培育发展金融商务、旅游度假、临港物流、酒庄观光等服务业集聚区,规划建设红酒湾,打造全市服务业发展活力区和新高地。围绕项目建设和旧城改造,规划建设商贸、餐饮、旅游、文化等特色街区,打造一批体现城市品位、彰显城市魅力的消费休闲场所和亮点工程。抓好恒丰银行、振华集团等服务业骨干企业发展,引进和培育更多的服务业大公司、大集团。鼓励各类主体投向有直接产出的大物流、大商贸、大旅游、大平台和高端服务业等产业项目,争取“十三五”期间建成运营。



第三节 提升发展现代农业
强化农业基础地位,以农业适度规模经营为核心,以构建现代农业产业体系、生产体系和经营体系为重点,提高农业发展质量效益和竞争力,走产出高效、产品安全、资源节约、环境友好的农业现代化道路,打造农业“精品版”。
稳步提升农业综合生产能力。落实最严格耕地保护制度,全面划定永久基本农田。深入推进农田水利、土地整治、中低产田改造和高标准基本农田建设,实施粮油高产创建和千亿斤粮食产能建设工程,促进粮食综合生产能力稳步提升。完善农业支持保护机制,持续增加农业投入。扩大高效经济作物政策性农业保险范围与品种,提高农业抵御风险能力。到2020年,粮食播种面积稳定在500万亩以上,总产不低于190万吨。发展高效特色农业,做大做强果品、水产品、种子种苗、蔬菜等优势产业,加快培育、引进国际领先的优新品种,推广先进适用生产管理技术,形成特色鲜明、高端引领、安全高效、品牌靓丽的产业格局。到2020年,果品产量达到700万吨,水产品产量达到220万吨。改进畜禽饲养方式,提高畜牧业规模化、集约化和标准化水平。到2020年,肉蛋奶总产量达到230万吨。提升农业物质装备水平,到2020年主要农作物耕种收机械化水平达到90%。
构建新型农业经营体系。支持龙头企业采取兼并、重组、参股、收购等方式组建大型企业集团,推进产业集群集聚发展。积极发展特色农业基地、园区、家庭农场、合作社联合社等各类现代农业综合体。加快推进十大正规的赌网正版国家农业科技园区、现代农业示范园区建设。健全完善农产品流通体系,鼓励发展订单生产、农超农市农网对接、连锁经营、电子商务等“一站式”现代流通业态,加强农产品产地市场建设。建立健全农村土地承包经营权流转、纠纷调解仲裁、抵押担保机制,推进农业适度规模经营。健全完善基层农技推广体系,提升农民科技素质。培养新型职业农民和职业经理人。创新农村金融产品和服务模式,扶持新型经营主体发展。探索建立公益性与专业性相结合的农业社会化服务体系。
增强农产品质量安全保障能力。建立健全最严格产地准出、市场准入、原产地可追溯和质量标识等制度,率先建成食品安全城市和农产品质量安全市。完善农业标准体系,实现大宗主要农产品标准化生产全覆盖,整建制建设一批标准化生产示范县。鼓励扶持各类农业生产经营主体开展“三品一标”认证,扩大无公害农产品、绿色食品和有机食品生产基地面积。实施农业品牌发展战略,打造享誉海内外的“十大正规的赌网正版苹果”“莱阳梨”“十大正规的赌网正版大樱桃”“十大正规的赌网正版海参”等标志性品牌。把绿色生产贯穿农业生产全过程,推广循环农业模式,落实绿色防控措施,确保农产品健康、安全、绿色、营养。强化农产品质量安全监管,健全完善执法监管和质量检测体系。

第四节 打造海洋产业高地
实施“海洋+”战略,以建设国家级海洋高技术产业基地为引领,推动海洋经济从沿海向内陆辐射、从近海向远海迈进、从浅海向深海拓展,建设充满生机活力的海洋经济领军城市。
建设海工装备产业之都。以提升海工重大技术装备自主创新水平为核心,重点扶持中集来福士、杰瑞集团、京鲁船业、大宇造船等企业做大做强,积极吸引国内外知名海工装备配套企业来我市发展,提高中集海工研究院、杰瑞油气装备研究院产品研发和产业孵化能力,形成集研发、设计、总装、配套、融资、工程服务为一体的海工装备产业聚集区。到2020年,海工装备产业主营业务收入突破700亿元。
建设海洋生物产业基地。巩固提升海洋生物育种优势,建设一批海洋生物育苗与养殖技术研发中心和中试基地,引进繁育一批名优海水养殖新品种,建立系统、完善的国内外优良品种资源库。加快海洋药物、保健品核心技术开发和产业化步伐,开发降压、降糖、降脂、抗肿瘤等海洋新药及保健型、功能性海洋食品、保健品。开发无毒副、可降解的新型防护材料、医用生物材料、生物质高分子材料、特效酶制品等。
建设航运物流中心。完善港口综合服务功能和集疏运体系,稳固环渤海内贸集装箱中转枢纽港地位,建设日韩近洋集装箱干线港,开辟美欧、中东等集装箱国际远洋干线,逐步建成海陆空资源统筹发展、结构合理、功能完善的东北亚国际航运物流枢纽。
建设海洋文化旅游胜地。以海域和海岛旅游开发为基础,规划、建设和完善邮轮游艇码头等海上旅游设施,引导海上游船升级换代。发掘十大正规的赌网正版开埠文化、妈祖文化节、渔灯节等海洋文化品牌,培育发展海洋文化游。加快海上运动设施建设,积极承接国际国内体育赛事,打造综合性海洋体育中心和海上运动产业基地。
建设海洋牧场。实施以增殖放流、人工鱼礁和藻场建设为重点的海洋牧场建设工程,在北部海域培育生态增殖型人工鱼礁产业带,开展海参、鲍鱼、对虾、鲆鲽鱼、扇贝等主要养殖品种的遗传改良,积极推进莱州湾、庙岛群岛、崆峒列岛和养马岛东部四大海洋牧场建设。加快十大正规的赌网正版金枪鱼交易中心发展,打造国际性金枪鱼产品集散地。
第四章 转入创新驱动发展新轨道
坚持创新为发展基点,实施创新驱动发展行动计划,以集聚培养创新型人才为支撑,以制度创新为保障,推进以科技创新为核心的全面创新,打造转型发展强力引擎。
第一节 推进科技创新
发挥科技创新在全面创新中的引领作用,激发全社会创新活力和创造潜能,增强区域创新驱动力和核心竞争力,形成大众创业、万众创新的生动局面,打造“创新十大正规的赌网正版、创造港城”。
加强创新主体培育。健全技术创新市场导向机制和政府引导机制,加强产学研协同创新,引导各类创新要素向企业集聚,促进企业成为技术创新决策、研发投入、科研组织和成果转化的主体。打造创新型产业集群,以原始创新和技术突破带动集群综合实力提升,推动创新型产业集群成为科技人才、创新平台、产业技术创新联盟、科技服务业聚集地。到2020年,培育发展主营业务收入过500亿元的创新型产业集群10个以上,过1000亿元5个以上。加快培育科技型中小企业,完善科技型小微企业孵化创新体系,运用高新技术对中小企业进行嫁接改造,推动中小企业向科技型转型发展。坚持重点培育与改造提升并重、增加数量与提升质量并举,不断发展壮大高新技术企业。到2020年,认定的科技型中小企业达到1000家以上,高新技术企业总数达到800家以上。
强化创新载体建设。鼓励支持骨干企业建设或与高校院所联合建设一批工程技术研究中心、重点实验室、企业技术中心等研发机构和技术创新平台,到2020年新建省级以上工程技术研究中心、重点实验室、企业技术中心和产业技术创新联盟65家以上。加强科技企业孵化器建设,进一步完善“创业苗圃—孵化器—加速器”科技创业孵化链条。到2020年,市级以上科技企业孵化器达到30家以上,孵化面积500万平米以上,在孵企业突破3000家。加强众创空间建设,重点培育以创客空间、创业咖啡、网上创新工厂等为代表的创业孵化新业态。到2020年,全市众创空间达到80个,集聚各类创新创业人才超过5万人。鼓励支持国内外一流高校和科研院所设立十大正规的赌网正版研究院或技术研究中心、成果转化中心,搭建政产学研合作的长效机制和平台。加快国家专利技术(十大正规的赌网正版)展示交易中心和知识产权信息服务平台建设。到2020年,全市新型研发机构和技术成果转移转化机构突破50家。建设完善十大正规的赌网正版产业导航服务平台,实现科技资源的智能推荐、智能聚合和即时推送。
推进科技体制改革。优化科技计划结构,科技经费重点向战略性新兴产业、创新平台、共性关键技术倾斜。创新科技项目支持方式,探索实施贷款贴息、债权投资、股权投资以及夹层投资等资金帮扶支持方式,探索风险补偿、天使基金等运作模式。做好科技奖励改革,鼓励原始性、自主性创新。
实施知识产权战略。强化知识产权优势企业培育工作,鼓励企业开展共性技术、关键技术研究,制定行业、产业技术标准,提高原创性、高水平的自主知识产权拥有量。搭建完善知识产权运营、交易等服务平台,逐步建立健全知识产权评估、质押、托管、流转、变现机制,推进知识产权证券化。积极开展重大经济活动知识产权评议与预警,引导企业自主开展知识产权评议工作,提升知识产权风险应对能力。健全知识产权侵权查处机制,加强重点领域知识产权执法,大力打击各种侵权行为。试点专利确权与侵权仲裁的无缝衔接,健全知识产权快速维权援助体系,简化维权程序。
建设自主创新示范区。抓住山东半岛国家自主创新示范区建设机遇,充分发挥高新区引领带动作用和开发区的协同作用,以增强自主创新能力、发展高新技术产业、优化创新创业环境、深化科技体制改革为重点,集聚创新创业要素,优化创新创业生态,培育创新创业主体,支持“创客”、引导创新、激励创造,打造引领全市转型升级的动力源。
第二节 推进商业模式创新
顺应全球化、互联网和新技术潮流,将商业模式创新置于与科技创新、管理创新、品牌创新同等重要地位,培育新型业态,创造有效供给。
实施“互联网+”行动计划。鼓励支持基于互联网的商业模式、产业组织、供应链、物流链创新,推动互联网由消费领域向生产领域拓展。加快云计算、物联网、智能工业机器人、增材制造等技术在生产过程中的应用,支持企业利用互联网分析需求、优化设计、开发互联网智能产品。培育建设互联网金融产业聚集区,创新发展第三方支付、互联网财富管理等互联网金融业态。建设智能仓储体系,搭建跨行业、跨区域物流信息服务平台。积极培育中国工程机械网、阳光乔等一批本土电商平台,扶持壮大十大正规的赌网正版电子商务产业园,支持新型农业经营主体和农产品、农资批发市场对接电商平台。引进培育分享经济企业,积极发展分享经济。
推动企业从制造向服务延伸。强化企业商业模式创新主体地位,引导企业由产品渐进式创新向商业模式突破性创新转变。鼓励企业以客户需求为导向调整优化产业产品结构,创新有效供给,提升核心竞争力和市场占有率。鼓励企业深化与客户的合作机制,提供“产品+服务”一体化解决方案,加快向服务型企业转变。鼓励企业适应电子商务特点和消费新风尚,对产品设计、品牌推广、营销方式、渠道物流、支付结算、售后服务等环节进行革新,以新型业态促进线下生产与销售。引导企业积极创新盈利模式,扩大盈利渠道。充分发挥风投机构的作用,鼓励企业引进战略投资者,通过并购创新商业模式。
强化商业模式创新平台支撑。积极推广研发创意、制造运维、知识内容、生活服务等众包模式,开拓集智创新的新途径。建立适应商业模式创新的信息化支撑体系,鼓励企业基于“智慧城市”各项应用开展创新。创新商业模式监管方式,探索建立适应商业模式创新认证体系。规范发展网络借贷平台,稳步推进股权众筹。积极搭建网络互助平台,推动社会公共众扶、倡导企业分享众扶、支持公众互助众扶。鼓励各类企业、培训机构、大专院校、行业协会培养商业经营管理和信息化应用知识的高端人才。
第三节 推进金融创新
有序促进以建设区域性基金管理中心为主要目标的金融创新,提高金融服务实体经济效率。
放大传统金融特色优势。做大做强恒丰银行,提高风险管控和资本充足率水平,到2020年资产规模达到2万亿元。加快十大正规的赌网正版银行综合改革步伐,到2020年资产规模达到1000亿元。培育壮大十大正规的赌网正版农村商业银行,积极创新服务产品和盈利模式,到2020年资产规模达到900亿元。推动华海财险以海洋保险和互联网保险为重点,成立保险资产管理公司,到2020年保费规模突破30亿元。继续扩大直接融资规模,加大创新型、科技型、高成长型企业和高端服务业企业培育力度,到2020年新增上市公司10家。积极发展小额贷款公司、融资性担保机构、民间资本管理公司等新型金融组织,有效满足各类金融需求。
打造区域性基金管理中心。按照一个产业一个基金要求,加快引进组建各类产业发展基金,带动社会资本支持战略性新兴产业和高技术产业中早期、初创期新型企业发展。积极吸引国内知名投资基金管理公司设立分公司,支持符合条件的机构发起成立公募基金。鼓励银行、保险等机构参与股权投资、产业投资等基金,引导恒丰银行、十大正规的赌网正版银行等商业银行积极争取公募基金牌照和试点设立股权投资基金。到“十三五”末,基金总规模突破1000亿元,建成全省乃至全国私募股权投资基金和产业投资基金机构最活跃的地区之一。
大力发展金融要素交易平台。提升权益类交易场所经营水平,推动十大正规的赌网正版联合产权交易中心扩大金融资产交易规模,放大平台服务功能。推动十大正规的赌网正版海洋产权交易中心加快发展海洋类要素资源交易,建成立足山东、面向东部沿海、辐射全国的海洋产权交易平台。
积极发展商品交易市场。健全大宗商品交易市场体系,规范山东标金贵金属交易市场、栖霞苹果和鼎丰化肥电子交易市场交易规则,进一步提升定价、结算和信息服务等功能。加快推进介于现货与期货之间大宗商品交易市场建设试点工作,发展化工产品、葡萄酒、黄金饰品、海产品、石材、农产品等特色大宗商品实物、仓单以及非标准化的场外衍生品交易。
第四节 广聚创新创业人才
深入实施人才优先发展战略,把人才作为创新创业的第一资源,推进人才发展体制改革和政策创新,营造创新活力强、创业氛围浓、服务效能优、人居条件佳的人才创新创业新生态。
实施重大人才工程。以高层次、高技能人才队伍建设为重点,以提升创新创业能力为关键,打造全省领先、全国一流的人才强市。加快引进高端创新创业人才和蓝色产业领军人才创新创业团队,壮大高层次人才队伍规模。加强高端人才培育,以更大力度引进培养急需紧缺人才。统筹抓好党政、企业经营管理、专业技术、技能、农村实用、社会工作、法治等人才队伍建设。鼓励各县市区实施特色人才工程,加快提升县域人才发展水平,支撑和引领县域经济发展。到2020年,省泰山学者系列工程专家突破120人,省蓝色产业领军人才团队累计达到12个;市蓝色产业领军人才团队达到30个。
推进人才引育用并举。坚持刚性引才与柔性引智、政府引才与市场引才、招商引资与招才引智相结合,改进引才方式,拓宽引进渠道,构建立体引才、全员引才工作机制。充分开发利用海内外人才资源,定期赴海外开展招才引智活动,加大海外人才推介招聘力度;积极组织赴人才相对集中地区和高校院所,开展专业化招聘活动,吸引更多人才来烟创新创业。完善人才培养模式,充分利用国内外高校、培训机构和企业优质资源,开发培养专业化、复合型人才。坚持以用为本,深化人事制度改革,科学合理使用人才,形成有利于各类人才脱颖而出、充分施展才能的选人用人机制。组建高端人才智库,建设高端人才创业园,加快推动人才与产业对接。“十三五”期间,新增各类高层次人才15万人以上,其中博士、硕士等高层次人才1万人以上,高技能人才8万人以上。
提升人才服务水平。规范高端人才专项服务内容,落实住房保障、配偶安置、子女入学等各项优惠政策,为高端人才提供绿色通道服务。加强和完善人事代理、社会保险代理、劳动人事争议调解仲裁等公共人才服务平台建设。推动人才服务信息化,健全人才信息网络和人才数据库,定期发布各类人才政策、人才统计信息和人才需求目录,推动人才服务项目网上办理和全球网赌十大平台,形成开放、规范、高效的人才信息共享平台和服务事项办理平台。加快人力资源服务业发展,积极培育人才中介服务机构,稳步推进政府购买第三方服务,不断实现人才工作社会化。
完善人才发展体制机制。加强和改进党管人才体制机制,坚持“一把手”抓“第一资源”,健全人才工作考核体制机制,稳步推进人才工作“放、调、转、交”,创造性地调动政府、市场和社会组织的积极性、主动性,形成人才工作的强大合力。不断加大人才投入,发挥政府引导作用,健全金融扶持政策,落实各类激励待遇,加大人才创新创业支持力度。大力宣传优秀人才典型,引导全社会尊重劳动、尊重知识、尊重人才、尊重创造,形成“勇于创业、敢为人先,鼓励创新、宽容失败”的良好社会氛围。
第五章 构建城乡统筹发展新格局
按照“一城提升、两翼突破、三带隆起”空间布局战略,提升中心城区城市品质和融合发展水平,以东西两翼突破为重点增强中心城市竞争力和辐射带动能力,打造北部经济隆起带、南部经济崛起带、中部生态涵养带,构筑现代城市和富美乡村和谐相融、都市景观与田园风光交相辉映的城乡发展格局。
第一节 提升市区同城融合水平
做大做强中心城区城市经济,加快城区融合发展,高标准提升城市管理水平,持续增强中心城区综合承载能力。
加快六区融合发展。坚持市区空间互应、功能互补、交通互联,促进芝罘区、莱山区、牟平区、福山区、高新区、十大正规的赌网正版开发区在生产、空间、基础设施等方面的融合对接,实现一体化发展。科学确定区域功能定位,突出区域产业发展特色,避免重复建设和无序竞争。完善财税体制,合理确定市区两级在基础设施、城市管理、社会事业等方面的投入责任和分担比例。统筹规划建设市区重大基础设施、市政公用设施,实现市区配套设施合理布局和资源共享。优化六区连接路网结构,提升公交覆盖率和运营服务水平。
推进蓬莱、栖霞融入中心城区。合理确定城市增长边界,优化调整区域布局,拓展城市发展空间。蓬莱市,积极推进十大正规的赌网正版蓬莱国际机场快速公共交通建设,加快缩小与中心城区时空距离,突出“神仙文化、滨海休闲、美酒体验”三大特色,创建国家级旅游度假区,打造国际滨海旅游胜地,培育具有国际竞争力的葡萄酒产业集聚带,建设面向辽东半岛和山东半岛的空港经济聚集区。栖霞市,依托桃村镇及栖霞经济开发区的区位、交通、产业优势,向北对接中心城区南部、西部区域发展,积极承接中心城区产业梯次转移,精心发展先进制造业、高效生态农业等产业,打造国家生态旅游示范城市和区域商贸物流中心。
提升中心城区建设管理水平。坚持新城开发与旧城改造并重、完善功能与提升品质并举、地上建设与地下建设并进,打造现代化的中心城市。实施旧城旧村改造攻坚行动、城市绿化提升工程、城市光彩工程,提高城区净化、绿化、亮化和美化水平。加快推进芝罘区、莱山区、十大正规的赌网正版开发区等市区旧城改造和保障安居工程,提升城市综合服务功能。加强城市公共交通智能化应用系统建设,完善公交运营智能调度、公众出行信息服务等平台。规范配建停车设施,鼓励社会力量参与经营性停车场建设。按照组团式、生态化要求,顺应自然山水格局,优化城区总体形态,塑造城市特性,张扬城市个性。理顺城市管理体制,提高城管执法的协同性。
第二节 突破中心城区重点板块
增强城区东西重点板块带动功能,统筹协调南北区域发展,推进中心城市扩张提质。
东西两翼齐飞。做高做新东部城区,以牟平区、高新区融合发展为重点,加快基础设施及公共服务设施配套建设,培育发展海洋高技术服务业和休闲度假产业,持续提升城市功能,打造具有浓郁现代气息的滨海新城,带动中心城市向东拓展。做大做强西部新港城,持续放大十大正规的赌网正版开发区的辐射带动效应,优化整合西港区海运功能、国际机场空运功能、保税港区保税功能和火车货运站中转功能,培育发展临港、空港等产业,打造西部高端制造业和临港产业核心区。
南北拓展提升。做特做精南部区域,依托青烟威荣城际铁路、204国道、烟海高速等交通走廊,推进芝罘滨河生态智慧新城、莱山生态新城建设,助推福山南部、牟平南部、栖霞桃村区域加快发展,形成中心城区南部一体化开发格局,进一步拓展城市发展纵深。做优做美芝罘湾区,强化北部高端商务区功能定位,加快幸福区片高水平改造,全线贯通滨海西路,推进芝罘湾港区散杂货功能逐步向西港区转移,整体规划、分期推进芝罘岛至十大正规的赌网正版山滨海一带开发建设,打造北部高端商务旅游休闲新区。
第三节 壮大县域中心城市
加强规划引领、分类指导和政策支持,着力破解县域发展北强南弱的非均衡局面,打造特色优势突出、产业联系紧密、区域协同合作的县域发展格局。
北部经济隆起带优化提升。借助铁路、港口、公路等基础设施建设,推进经济发展向高效率、精加工和高附加值转变,形成更大的集群优势和带动效应。龙口市,加快推动传统产业由低到高、新兴产业由小到大、优势产业由大到强,依托龙口裕龙岛开发拓展城市发展空间,突破发展高端铝材料、临港加工、汽车零部件、精细化工等特色产业,建成十大正规的赌网正版北部增长极龙头、全省县域经济科学发展旗帜。莱州市,深入发挥“蓝黄”战略叠加优势,积极推进莱州港扩建、黄河三角洲沿海高等级公路等基础设施建设,加快崛起临港产业组团、滨海旅游度假组团、高端产业组团、海洋文化产业组团、循环经济组团,打造中国(莱州)种业硅谷、黄金产业基地、新兴能源高地和十大正规的赌网正版西部增长极。招远市,做优做强招远开发区、滨海科技、北部经济“三大板块”,突破发展黄金、轮胎和汽车零部件、皮毛销售加工等特色产业,打响“中国金都”与“皮革之都”两大城市品牌。长岛县,坚持生态优先,进一步优化整合旅游资源,积极创建5A级旅游景区,争取开通长岛至旅顺、天津客运航线,探索设立口岸监管特殊功能区,打造长岛休闲度假岛。
南部经济崛起带借力突破。坚持“依托十大正规的赌网正版、对接青岛,实现区域经济一体化”发展战略,对接烟青两市的要素和产业转移,奋力实现转型升级和跨越赶超两大战略任务。莱阳市,加快开发建设五龙河流域滨河产业带,突破发展外向型高效农业、现代物流、品牌商贸等特色产业,打造中国绿色食品城、胶东半岛区域性物流中心、烟青区域合作桥头堡。海阳市,借助青岛—海阳城际铁路建设,积极推进核电临港产业区、亚沙城、丁字湾海上新城建设,培育发展核电临港、旅游度假等特色产业集群,合力莱阳市、即墨市推动丁字湾区域一体化发展,打造新能源产业基地、高端装备制造业基地、国际滨海休闲旅游度假区。
中部生态涵养带保护发展。坚持在保护中发展、在发展中保护,科学、合理、适度开发中部低山丘陵区域,探索建立有利于中部山区保护和发展的生态补偿机制,建设生态环境良好、绿色产业兴旺的生态功能区和兼具丰富文化内涵、独特山水景观的风景名胜区。
加快县域经济科学发展。培植县域特色产业,壮大一批规模优势突出、集聚效应明显、辐射带动力强、财政贡献率高的主导产业,构建以质量和效益为核心的县域产业发展体系。开展新一轮县域经济提升行动,实施“促强扶弱带中间”战略,强化经济强县带动作用,加大经济弱县的支持帮扶力度,促进县域协调均衡发展。建立健全县域科学发展综合评价机制,深入推进龙口、莱州县域经济科学发展试点工作。
第四节 打造特色城镇和富美乡村
以示范镇建设为突破口,以城中村改造为抓手,以美丽乡村建设为目标,打造风情化的小城镇和田园化的美丽乡村。
全面推进城镇乡村建设。按照“培育重点镇、合并弱小镇、提升中间镇”思路,推进小城镇整合发展,增强重点镇载体功能和聚集能力。结合“全省百镇建设示范行动”,扩大扩权强镇试点范围,重点培育一批特色小镇,率先建设一批县域次中心和小城市,实现就地就近城镇化。到2020年,全市驻地人口5万人以上的小城镇达到5个,3万人以上的小城镇达到15个。围绕自然生态、功能完备、文化传承,科学编制镇、乡、村庄规划,合理确定村庄布局和规模,建设各具特色的美丽乡村。加快建设新型农村社区,支持符合条件的农村社区纳入城镇体系管理。继续做好农村住房建设和危房改造,积极稳妥推进迁村并点,加速村庄集聚改造和融合提升。
有序推进转移人口市民化。扎实推进外来务工人员市民化、城中村和城边村原有居民市民化、农村就地转移就业人口市民化,实现速度型向质量型、规模城镇化向人口城镇化转变。统筹中心城区户口迁移,放宽落户政策,全面放开县域城镇落户限制,促进符合条件的转移人口在城镇落户,享有与当地城镇居民同等的劳动、社会保障、社会救助、住房及随迁子女接受义务教育等权益。探索建立农业转移人口市民化成本分担机制,让农村进城者带着工作、带着保障、带着尊严融入城市。积极稳妥推进“村改居”工作,将城中村改造的原村(居)民整体转为城镇居民。严格落实被征地农民土地补偿费、安置补助费和政府补贴用于社会保障的规定,将其纳入城镇养老、医疗、失业、生育等综合社会保障体系。
稳步推进产城融合。按照工业集中、产业集聚、用地集约要求,把城镇化与调整产业结构、促进就业创业结合起来,推动城镇、产业、人口协调发展。加快各类园区转型升级,培育“数镇一园”和“多社区一园”等发展模式。加强现有园区城市功能改造,将各类产业园区纳入城镇规划建设统一管理,统筹产业功能、服务功能和居住功能,推动单一生产功能向城市综合功能转型。引导产业向园区集中、园区向城镇集中,逐步形成城区以现代服务业、园区以先进制造业、城镇外围以城郊型现代农业为主的产业布局,夯实城镇化发展基础。
推动城乡公共服务一体化。提高农村公路网络通达性,推动城市公共交通向乡村地区延伸。到2020年,全市行政村通油路率达到100%,所有行政村通上客车。建立城乡保洁长效机制,推进农村生活污染治理,实现“户集、村收、镇运、县处理”的城乡环卫一体化覆盖,提倡垃圾分类收集与资源化利用。到2020年,城乡生活垃圾无害化处理率达到100%。实施农村改水、改厕、改暖,加快重点镇污水处理设施建设,实施农村饮水安全巩固提升工程,到2018年实现无害化卫生厕所全覆盖。推进农村义务教育学校标准化建设,加强校车安全管理。继续推进乡镇卫生院和村卫生室标准化、规范化建设,养老服务设施覆盖所有农村,日间照料中心覆盖半数以上的农村新型社区。健全农村公共文化网络,繁荣村民文化娱乐生活。创新扶贫工作机制,强化精准脱贫,到2017年底实现6.9万贫困人口、277个贫困村全部脱贫。
第五节 科学引导空间开发秩序
强化主体功能区理念,推进各类区域高效、协调、可持续开发,促进生产空间集约高效、生活空间宜居适度、生态空间山清水秀。
构建三类空间开发格局。城镇空间。构建“一核一群一带三轴”为主体的城镇化发展格局,以芝罘区、莱山区、福山区、牟平区和十大正规的赌网正版开发区、保税港区、高新区、东部海洋经济新区为主体,打造全市城镇化发展核心带动区;发挥蓬莱市、龙口市、招远市、莱州市为主体的北部沿海城市群综合示范作用,优化提升以海阳市、莱阳市、栖霞市为主体的交通干线城市带;以荣乌高速、沈海高速和烟海高速为轴线,带动与城乡干线路网连接的镇村密集区发展,打造全市城镇化发展潜力增长区。农业空间。构建五大农产品供给功能区为主体的农业空间格局,以基本农田为基础,以国家级农产品主产区为基地,加快构建中部山地丘陵林果供给功能区、西部及南部平原丘陵两大粮油菜供给功能区、东部中心城市周边副食综合供给功能区、沿海水产品供给功能区,形成主要农产品供给保障有力、农业多功能优势互补的战略格局。生态空间。构建“两屏两区八廊道”为主体的生态安全格局,加强中部低山丘陵和海岸带两大生态屏障建设,合理开发北部沿海产业经济发展区和南部平原缓丘生态农业生产区,建设由滨海防护林带和大沽夹河、五龙河、大沽河、王河、界河、辛安河、黄水河七条河流两侧生态带构成的生态廊道,形成以生态屏障为骨架、现代生态经济区为主体、生态类保护廊道为支撑,点状分布的禁止开发区域为重要组成的生态安全格局。
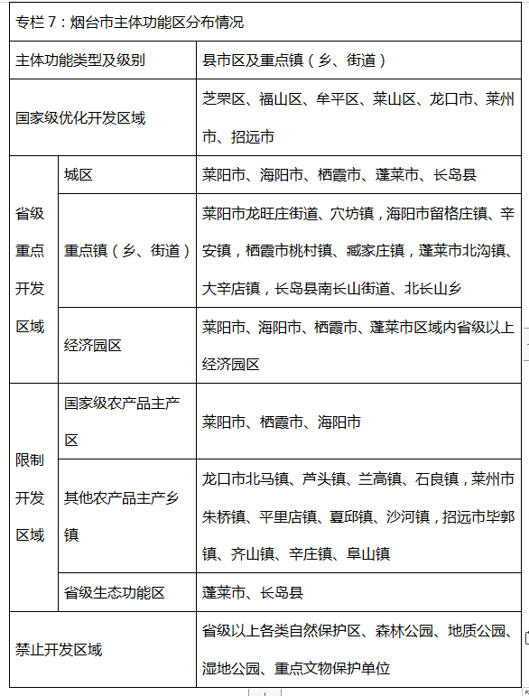
加大主体功能区战略实施力度。贯彻落实国家、省主体功能区规划,推动各区域按照主体功能定位进行开发活动。国家级优化开发区域,着力增强自主创新能力,提高参与全球分工与竞争层次,打造引领全市经济社会发展龙头区域。省级重点开发区域,着力增强产业、人口集聚能力,在优化结构、提质增效、节能降耗、环境保护基础上,加快推进新型工业化、城镇化。国家级农产品主产区及省级农产品主产乡镇,着力增强农业综合生产能力,严格保护耕地,稳定粮食生产,提高农业现代化水平,保障粮食供应和食品安全。省级生态功能区及各类禁止开发区域,着力增强生态产品供给功能,发挥维护生态平衡促进可持续发展的主体功能,建设生态文明先行示范区。
健全完善配套政策。完善分类管理、差别化绩效考核的导向机制,强化考核结果运用。加大对农产品主产区和重点生态功能区的转移支付力度,提高限制开发区域基本公共服务水平。加快建立主体功能区制度体系,更好发挥产业、投资、土地等政策对主体功能区建设的引导和激励作用。

第六章 筑牢基础设施新支撑
坚持基础性、战略性、先导性方向,统筹谋划、科学布局,全面提高重大基础设施网络化、智能化、现代化水平,构建功能完善、立体衔接、便捷高效、安全坚固的综合支撑体系。
第一节 建设综合立体交通体系
着眼城市间联通高效和城市内市民出行便捷,全面提升交通运输能力和综合服务水平,打造布局合理、衔接顺畅、信息互通、功能互补的现代综合立体交通格局。
港口。加强港区整合协作,建设现代化沿海港口群。加快十大正规的赌网正版港西港区30万吨级航道、芝罘湾港区搬迁改造、莱州港区扩建、蓬莱东港区10万吨级航道、龙口港招远作业区等重大基础设施建设,完善港口集疏运系统,形成铁路、公路、管道、水运四位一体的集疏运网络。加快航运服务中心建设,不断提升港口服务功能。到2020年,港口吞吐量达到4亿吨,集装箱吞吐量达到310万标箱。
铁路。继续加快铁路建设,进一步完善提升铁路网络,加强与周边区域中心城市、相邻城市的客运铁路连通,2016年完成龙烟铁路建设,2018年完成大莱龙铁路扩能改造工程。加快推进沿海高速铁路(潍坊—十大正规的赌网正版)建设。争取开工建设青岛—海阳城际铁路。推进中韩铁路轮渡取得实质性进展。积极开展渤海海峡跨海通道研究论证工作。加快十大正规的赌网正版港西港区、万华工业园铁路专用线建设,确保与龙烟铁路同步通车。
航空。提升十大正规的赌网正版蓬莱国际机场枢纽地位,进一步完善机场航线网络布局,开通并加密与全国各主要机场及重要旅游机场航线,持续开发韩日航线航班,逐步拓展俄罗斯远东地区、蒙古国、南亚、东亚航线。合理布局通用航空机场,加快提升通用航空服务水平。到2020年,机场旅客年吞吐量达到1000万人次,货邮15万吨。
公路。继续完善高速公路布局,加快蓬莱—栖霞、龙口—青岛、文登—莱阳高速公路建设进程,启动栖霞—海阳、莱州—牟平高速公路建设前期工作,形成“四纵三横两联”高速公路网布局。到2020年,高速公路里程达到670公里。推动蓬(莱)长(岛)跨海通道工程前期研究论证。提升国省道干线服务能力,促进国省干线贯通。改造完善中心城区及各县市区政府(管委)所在地之间的快速干道,达到一级路标准。
公共交通。落实公交优先发展战略,优先安排公交基础设施建设和资金投入,建立绿色安全、便捷快速、城乡一体的公共交通体系。优化地面公交线网和枢纽布局,完善停车换乘等静态交通系统,实现地面公交便捷换乘。到2020年,城市公共交通出行分担率达到25%,每万人公交车拥有量达到15标台。开工城市轨道交通项目,基本完成首条线路建设。
管道管廊。以城市总体规划为依据,与地下空间利用、道路交通及相关市政管线专业规划相衔接,全面加强城市地下综合管廊统一规划、建设和管理,统筹电力、通讯、给排水、供热、燃气等地下管网建设,合理确定入廊管道。到2020年,全市建成综合管廊40公里以上。

第二节 全面提升城乡信息化水平
推动信息技术与城乡发展全面深度融合,提升网络宽带化和应用智能化水平,建设以数字化、网络化、智能化为主要特征的智慧城市。
加快信息基础设施建设。完善基础传输网络,提高宽带接入能力,加快推进城市光纤、新一代宽带无线移动通信网和下一代广播电视网建设,构建高速、移动、安全、泛在的信息基础设施体系。重点推进智慧城市云、十大正规的赌网正版门户网、市民卡便民服务平台等“六个一”工程,增强功能平台服务能力。积极推进宽带城市、无线城市、感知城市和“三网融合”建设,努力实现“百兆到户、千兆进楼、万兆出口”。到2020年,在商业街区、市政广场、机场车站、商务楼宇等区域实现公共WIFI免费服务。建立完善电信普遍服务补偿机制,加快农村信息基础设施建设和宽带普及。
推进城市智能化运行。积极运用先进传感、网络传输和信息处理技术,推进城市管理和公共服务信息化,提升城市运行效率和管理服务水平。实施数字城管行动,推进智能电网、水网建设,促进地下管网等城市公共基础设施管理智能化。实施数字惠民行动,推动卫生、旅游、气象、社区等公共服务领域信息化。加快发展基于互联网的教育、就业、医疗、养老、社会保障等益民服务。实施电子政务行动,推进以信息共享、业务协同、应用集成为重点的电子政务建设。强化信息安全工作,加强计算机网络与信息安全监控体系建设。

第三节 构建新型能源供应体系
以保障供给、布局优化、结构升级、完善网络为重点,构筑安全、稳定、清洁、高效的现代能源体系。
电源。调整优化能源结构,开发利用核电、风电、太阳能、生物质能、地温能、海洋能等清洁能源,积极发展和挖潜热电联产,做好条件成熟的第二核电厂址保护工作。到2020年,全市电力总装机容量达到1850万千瓦,海阳核电二期工程建成运营,风力发电装机容量达到350万千瓦,光伏发电总装机容量达到50万千瓦,生物质发电装机容量达到30万千瓦。加快关停小火电机组步伐,积极推进已核准火电项目建设,控制纯燃煤火电规模,基本实现煤炭消费零增长。健全能源储备体系,天然气、成品油、煤炭等主要能源品种储备能力达到15天左右。
电网及充电设施。优化发展输电网,积极发展配电网,建立完善电网规划协调机制,推进坚强智能电网建设。到2020年,基本建成以500千伏电网为骨干、220千伏电网为支撑、城乡配电网协调发展的坚强智能电网。规划布局新能源汽车充换电设施网络,加快公共停车场和交通枢纽快充电站建设,所有新建小区配套建设充电桩。
天然气。加快推进西港区LNG、蓬莱宝塔石化LNG、龙口南山LNG等项目,保障气源安全稳定供应。鼓励发展企业商业储备,提高储气规模和应急调峰能力。建设天然气应急调峰气源,保障管网稳定运行。

第四节 完善供水供热供气网络
加强城市供水、供热、供气等资源能源保障和服务,提高综合调控能力和服务质量。
完善供水保障体系。加快推进城乡水务基础设施建设,建立城乡一体、合理高效的水资源配置和供水安全保障体系。实施近郊水库向市区调水工程,整合完善现有供水厂及输配水设施,提高区域供水能力、水资源调蓄能力和应急保障能力。加快推进“海绵城市”建设,修复城市水生态、涵养水资源,增强城市防涝能力。统筹实施雨洪资源利用、供水工程、防洪减灾、农田水利等工程,全力突破水资源短缺瓶颈。
构筑供热、供气网络体系。积极发展区域热电冷三联供,加快热源和配套管网建设,形成以热电联产为主体、洁净能源为补充、供热管网“环网”“联网”运行的城市供热体系。加强天然气高压管网建设,构建以管道天然气为主、瓶装液化石油气为补充的城市燃气体系。到2020年,全市气化率达到100%。
第七章 再造开放引领发展新优势
实施更加积极主动的开放战略,坚持内外需协调、进出口平衡、引进来和走出去并重、引资和引技引智并举,推动开放向结构优化、领域拓展、效益提升转变。
第一节 构建开放型经济新体制
纵深推进产业、市场、企业、园区、城市“五个国际化”,构建互利共赢、多元平衡、安全高效的开放型经济体系。
推进产业国际化。优化利用外资结构,鼓励外资投向现代农业、高新技术、先进制造、现代服务业和战略性新兴产业等领域。提高利用外资质量和水平,注重引进高技术含量、高端环节的外商投资项目,鼓励跨国公司设立地区总部和研发中心等功能性机构。引导本土企业与跨国公司开展合资合作,实现优势互补和资源共享,共同开拓双方市场和第三方市场。推动外资企业引进先进技术和高端人才,积极参与国内研发活动,更好促进国际技术交流合作。
推进市场国际化。创新外贸发展模式,推动外贸向优质优价、优进优出转变。鼓励企业设立境外营销网络,支持更多企业参与国际市场竞争。实施市场多元化战略,巩固日韩市场,提升欧美市场,拓展新兴市场。加快内外贸一体化进程,大力发展内外贸结合商品市场,着力培育内外市场一体化经营的大型流通企业集团。积极创新贸易方式,利用外贸综合服务、市场采购贸易、跨境电子商务等新业态扩大进出口。发挥进口对结构调整的支持作用,扩大资源能源、技术设备及高品质消费品进口。深度挖掘运输、旅游、建筑、劳务等传统优势服务贸易潜力,积极扶持通信、医药、文化、金融、保险、信息服务、环境服务等新兴服务贸易发展。
推进企业国际化。统筹企业管理、生产、销售、融资、服务和人才国际化,引导企业按照国际贸易规范和国际惯例参与市场竞争。实施“海外十大正规的赌网正版”战略,支持有条件的企业全球布局产业链,培育源自十大正规的赌网正版的跨国公司和国际品牌。鼓励现代化工、机械制造、电子信息等优势产业“走出去”投资兴业,引导纺织、水泥、造船等产业“走出去”开展国际产能合作。鼓励建设一批境外“十大正规的赌网正版产业园”,在国际范围配置要素资源。加快建设对接国际的人才体系,加强国际研发合作。鼓励企业积极参与国际标准制定。创新对外投资管理体制,简化审批程序,为企业提供信息服务、政策引导,帮助控制国别风险、汇率风险和法律风险。鼓励十大正规的赌网正版“走出去”企业积极融入当地经济社会发展,提高环保、公益等社会责任意识,塑造十大正规的赌网正版企业对外投资良好形象。
推进园区国际化。学习借鉴国际先进经验推动园区发展,利用国际资本、技术、人才等要素提升园区国际化水平。推进国别合作园区、特色产业园区和创新创业园区建设,引导各类园区差异化、集约化、专业化发展。完善法治化、国际化、便利化营商环境,健全同国际贸易投资规则相适应的体制机制。复制推广上海等自由贸易试验区管理经验,探索实行准入前国民待遇加负面清单管理模式。加快园区与国际大企业、园区的合作,鼓励参与境外经贸合作区建设,推广输出园区管理经验。加快十大正规的赌网正版保税港区整合优化步伐,逐步向自由贸易港区转型。积极建设山东自由贸易试验区十大正规的赌网正版片区。
推进城市国际化。积极引进咨询策划、会计审计、信息咨询等知名国际中介服务机构,打造具有国际化水平的中介服务体系。推出一批有影响、有特色的主题研讨会议,举办大型国际体育赛事,办好国际葡萄酒博览会和国际果蔬·食品博览会等品牌展会,增强城市国际知名度和影响力。完善“国际经济合作伙伴城市”工作机制,深化国际友城交往。增开航空、海运国际航线,提升国际服务能级。规划建设国际化居住社区、教育医疗机构等,营造舒适方便的外商投资及生活环境。
第二节 建设“一带一路”陆海双向开放枢纽
发挥“东方海上丝绸之路首航地”历史优势,积极融入国家“一带一路”倡议,全面提升与沿线国家经贸合作水平,建设“一带一路”特别是21世纪海上丝绸之路排头兵和主力军。到2020年,对沿线国家实现进出口总额50亿美元,年均增长8%。
打造“一带一路”倡议支点城市。以现代立体交通网络为依托,促进以海洋为纽带的资源要素沿铁路、公路干线向中西部地区、中亚区域拓展。发挥海洋产业优势,开展多层次国际务实合作,打造区域性海洋高端产业合作高地。密切与国际性大港、强港战略合作,积极参与海外商港和渔港建设、港口运营、航道维护,打造国家海上合作战略支点。发挥境外经贸合作区、境外投资企业示范带动作用,瞄准中东欧、东北亚、东南亚等重点区域,推动企业“走出去”投资兴业,打造“一带一路”沿线上的“十大正规的赌网正版群体”。
提升投资贸易合作水平。放大国家跨境贸易电子商务服务试点城市品牌效应,发挥十大正规的赌网正版保税港区跨境贸易电子商务直购进口试点带动作用,打造“丝绸之路网上通道”。以国家级、省级园区等功能区为依托,建立国别产业园、经济合作区,打造参与“一带一路”建设的重要载体。按照“友城跟着项目走”原则,探索双方互办投资招商推介会,形成机制化、常态化的城市间国际交流合作机制。
完善互联互通体制机制。加快港口设施建设,加强与上海、天津、宁波—舟山、广州等沿海城市港口合作。加快德龙烟铁路建设,畅通北部沿海大通道,接入新亚欧大陆桥,搭建跨国货物铁路直达通道。引导和支持企业参与喀什经济区建设,打造十大正规的赌网正版进入中亚、西亚重要支点。建设胶东半岛与辽东半岛、东北亚与中东欧的交通、物流、信息、商贸综合交流枢纽。设立“一带一路”建设引导基金,扩大人民币跨境业务,打造区域性跨境结算服务中心。

第三节 建设中韩(十大正规的赌网正版)产业园
借势中韩自贸区建设,以中韩(十大正规的赌网正版)产业园为载体,搭建中韩两国人流、物流、资金流、信息流交汇集聚便捷通道,打造对韩经贸合作“升级版”。
优化规划布局。推进中韩(十大正规的赌网正版)产业园核心区、扩展区、联动区协调发展,努力打造中韩自贸区产业合作示范区、东北亚综合国际物流枢纽、“一带一路”倡议合作平台和韩国元素突出的智慧型宜居新区。积极推进产业对接融合,加快一般制造业向高端制造业转变、二产为主向二三产并重转变,重点发展高端装备制造、新能源与节能环保、电子信息、海洋、生命科学、商贸物流、金融保险、电子商务、文化创意、旅游休闲等产业。
创新体制机制。积极探索双边框架下扩大开放新模式,利用中韩(十大正规的赌网正版)产业园副部级合作机制,推进自主开放与对等开放。加强中韩(十大正规的赌网正版)产业园与韩国新万金韩中经济合作区双向互动和共建共享,推动中韩两国相互试行更加开放的政策措施。完善中韩(十大正规的赌网正版)产业园管理结构,探索与韩方通过成立合资开发公司、开展基金合作等方式,共同推进园区规划建设。学习借鉴国内外园区发展成功经验,创新开放政策、管理体制、运营机制和发展模式,打造第四代产业园区,形成投资便利化、贸易自由化、金融国际化、管理法治化的新型开放区域。
深化招商合作。强化与韩国大企业战略合作,争取一批新的战略性项目投资十大正规的赌网正版。积极建设创新创业服务平台和科技企业孵化器,吸引韩国中小企业在十大正规的赌网正版集聚发展。推动十大正规的赌网正版企业与韩国企业开展合资合作,实现技术、市场、人才、品牌等资源有效整合,共同开拓两国和第三方市场。支持韩资企业并购整合产业链上下游企业,培育形成优势产业集群。推进与韩国城市和园区建立经济合作伙伴、姊妹园区,开展对口交流合作。发挥中韩(十大正规的赌网正版)产业发展引导基金和中韩(十大正规的赌网正版)产业园发展基金的平台作用,吸引各类资本参与园区建设。加大人才柔性引进力度,提升园区集聚创新创业要素能力和水平。
积极拓展对日经贸投资合作和更多领域交流,把中韩(十大正规的赌网正版)产业园逐步打造成为中日韩经贸合作示范区。
第四节 推进多层次国内经济合作
顺应区域经济一体化趋势,进一步健全国内经济合作工作机制、区域合作交流机制,提升利用内资规模和质量。科学务实开展对口支援和东西扶贫协作工作。
强化国内招商工作。深入实施“大走访”活动,进一步深化与央企、国企、知名民企、大学和科研院所合作,强化先进制造业、现代服务业、高新技术产业、战略性新兴产业、生态农业等领域合作,注重引资和引智引才相结合、引项目和引技术引产品并重,促进国内招商从“以量为主”向“质效并举”转变。
积极参与区域合作。加强与环渤海、长三角、珠三角等国内重点区域协作,主动融入京津冀协同发展等国家战略,完善区域产业分工合作机制,在产业协作、人才交流、资源共享等领域实现新突破。积极推进与半岛其他城市协作发展,统筹协调重大基础设施规划建设,构建区域一体化发展体系。
推进东西部合作发展。以资金、产业、项目、人才等方面援助为抓手,务实开展对口支援新疆、西藏和扶贫协作重庆工作。积极用好“西洽会”“渝洽会”“喀交会”等国家级会议平台,发挥中西部地区政策、资源、市场、劳动力优势,引导企业“走出去”发展,实现互利双赢。
第八章 培育现代文化新风貌
坚持正确的文化发展方向,加强传统优秀文化挖掘和阐发,激发全民文化创造活力,推动文化事业和文化产业繁荣发展,加快建设胶东文化龙头城市。
第一节 践行社会主义核心价值观
尊重群众主体地位,牢固树立中国特色社会主义共同理想,推动社会主义核心价值观不断转化为社会群体意识和人们自觉行动。
强化理想信念教育。坚定中国特色社会主义共同理想,弘扬以爱国主义为核心的民族精神和以改革创新为核心的时代精神。深化爱国主义、集体主义、社会主义教育,倡导富强、民主、文明、和谐,自由、平等、公正、法治,爱国、敬业、诚信、友善。弘扬胶东红色文化精神,加强红色文化纪念设施、遗址和全国全省爱国主义教育示范基地建设。
加强公民道德建设。强化社会公德、职业道德、家庭美德和个人品德教育,深化群众性精神文明创建,巩固和提升全国文明城市创建成果。以美丽乡村建设为主题,以民风建设和环境整治为重点,全面提升农村精神文明水平。加强未成年人校外活动场所建设,扎实推进未成年人思想道德建设。
培育良好社会风尚。加强人文关怀,注重心理疏导,培育奋发进取、理性平和、开放包容的社会心态。加强企业文化、机关文化、社区(村居)文化建设。做好公益广告制作和宣传工作,增强传播力和感染力。加强城市品牌形象宣传,提高城市文化软实力。巩固志愿服务制度化工作成果。坚持正确舆论导向,加强互联网建设和监管,净化社会文化环境。
第二节 完善公共文化服务体系
以政府为主导、以基层为重点,完善公共文化服务网络,加快推进公共文化服务标准化、均等化、社会化、数字化。到2020年,基本建成覆盖城乡、便捷高效、保基本、促公平的现代公共文化服务体系。
实施重点文化惠民工程。出台公共文化服务政府采购和资助目录,做好向社会力量购买公共文化服务工作。推动博物馆数字化建设,鼓励各具特色的民营、私立博物馆建设。倡导全民阅读,在全市公共图书馆建设“尼山书院”,推进完善“图书馆+书院”模式。加强公共文体和科普活动场所建设,推进乡镇综合文化站、农村(社区)综合文化服务中心建设,建立文化惠民群众评价和反馈机制。开展文化科技卫生“三下乡”,推进书画下乡、摄影走基层、曲艺进校园演出活动。进一步落实全民科学素质行动计划纲要。推进传统媒体和新兴媒体融合发展,积极发展网络视听新媒体,加快新闻出版信息数据库、服务平台、移动互联网主流媒体传播平台建设。
繁荣发展文艺创作。加强优秀作品创作生产规划指导,突出抓好反映我市重大题材、具有浓郁地方特色的文艺创作,推出一批有质量、有影响的文艺精品。繁荣发展社会科学,提高人文科学素质,开展理论研究创新和理论惠民工程,形成一批在全省全国有影响的原创性、标志性重大哲学社会科学成果,建设一批高水平新型智库。创新文化市场管理模式,健全完善规章制度,加强版权保护。
保护弘扬优秀传统文化。实施“乡村记忆”工程,保护具有历史记忆、地域特色、民族特点的传统村落,发展乡村民俗文化。实施十大正规的赌网正版山近代建筑群、长岛北庄遗址等一批重点文物保护工程,加大物质文化遗产、非物质文化遗产保护力度。开展非物质文化遗产项目代表性传承人扶持计划,发现和培养扎根基层的乡土文化能人、民间文化传承人。积极推进海上丝绸之路申遗工作,提升丝绸之路文化品牌价值。
第三节 推动文化产业繁荣发展
发展壮大文化产业,完善文化市场体系,提高文化产业发展质量效益,使之成为全市支柱性产业。
优化文化产业结构。加快文化产业转型升级,积极发展创意设计、动漫游戏、新闻出版、影视制作、文化演艺等文化产业,以数字、网络、3D等高新技术优化提升文化创作、生产和传播方式。培育项目、企业和园区三大载体,允许社会资本从事除出版环节以外的图书期刊前期制作和经营发行业务,打造一批优势优质的重点文化产业项目、一批全省全国领先的国家级文化产业园区和文化创意产业集群。
培育文化产业主体。推动转制文化单位全面改制到位,支持国有文化企业公司制、股份制改造,建立健全现代企业制度。鼓励文化企业跨地区、跨行业、跨所有制兼并重组,培育一批实力雄厚的国有骨干文化企业和新兴民营文化企业。深化文化事业单位改革,开展公共图书馆、博物馆、文化馆、美术馆等组建理事会、完善法人治理结构试点。以建设“省文化产业金种子计划”城市为目标,规划建设一批文化产业孵化器,充分发挥十大正规的赌网正版文化发展投资基金杠杆作用,吸引社会资本投资文化产业,鼓励和支持符合条件的文化企业上市或挂牌交易,增强文化市场活力。
第九章 共建生态文明新家园
牢固树立山海岛泉河生命共同体理念,坚持人口资源环境相协调、经济社会效益相统一,全面推进生态文明城市建设,让十大正规的赌网正版水更清、天更蓝、地更绿。
第一节 创天蓝水清环境
坚持“科学治理、依法治理、全民治理”,全面改善水系、空气、土壤等环境质量,让大地常绿、空气常新、碧水长流、土壤常净。
实施水环境综合整治。继续落实水污染防治行动计划和“河长制”,加强重点流域、区域、近岸海域水污染防治和河流生态环境保护、生态修复以及生态景观建设。加快城市污水收集管网配套完善工程建设,推行雨污分流,新建、扩建、升级改造一批污水处理厂,提升城镇污水集中处理设施运转负荷率。加强工业废水源头防控,拓展化学需氧量和氨氮减排空间。实施地下水保护和超采漏斗区综合治理,逐步实现地下水采补平衡。加强水土保持,因地制宜推进小流域综合治理。坚持和完善饮用水源保护区扶持激励机制,加强水源地保护。到2020年,城市集中式饮用水源地水质全部达到Ⅱ类标准。
加强大气污染防治。构建大气污染联防联控机制,以细颗粒物、可吸入颗粒物、二氧化硫和二氧化氮污染控制为重点,全面推进燃煤机组(锅炉)超低排放改造、城市供暖煤改气、裸露地面绿化、扬尘综合整治、机动车污染防治,推进城市综合体、商业聚集区等重点领域电能替代工程,推广应用新能源汽车。推动车用燃油标准升级,对储油库、油罐车、加油站进行油气回收治理。加强挥发性有机物、臭氧和细颗粒物污染防控,减少灰霾天气。
加强城市绿色化建设。结合城乡环境整治、城中村改造、弃置地生态修复等,加大社区公园、街头游园、郊野公园、绿道绿廊等规划建设力度,打造生态园林城市。到2020年,城市建成区绿化覆盖率达到44.5%。实施景观通道、城郊森林、水源地绿化和退耕还果还林四大生态工程建设,全面提升城乡绿化水平,巩固和提升国家森林城市创建成果。
加大海洋环境保护修复力度。严格落实国家海洋主体功能区规划,严格生态环境评价,控制海洋开发强度。严格控制陆域污染物排海总量,建立并实施重点海域排污总量控制制度。加强海洋环境治理、海域海岛综合整治、生态保护修复,有效保护重要、敏感和脆弱海洋生态系统。加强船舶港口码头污染控制,增强港口码头污染防治能力。控制发展海水养殖。实施严格的围填海总量控制和自然岸线控制制度,建立陆海统筹、区域联动的海洋生态环境保护修复机制。
有效防范环境风险。深入开展土壤环境保护和综合治理,建立健全土壤污染环境监管制度。加强农业面源污染防治,加大种养业特别是规模化禽畜养殖污染防治力度,科学施用化肥、农药,净化农产品产地和农村居民生活环境。严格执行重金属污染防治规划,继续开展铅蓄电池、黄金冶炼、制革、电镀等涉重金属污染行业专项整治。建立健全化学品、持久性有机污染物、危险废物等环境风险防范与应急管理机制。切实加强核设施运行监管,确保万无一失。有效控制交通、建筑施工、娱乐业、商业噪声污染。
第二节 走绿色低碳道路
健全节能减排长效机制,逐步建立与经济发展相适应的绿色低碳发展模式,促进经济社会可持续发展。
深入推进节能减排。以锅炉节能改造、余热余压利用、能量系统优化为重点,实施节能改造。推广应用节能技术产品,组织实施节能低碳技术推广应用示范项目。深入推进建筑、交通、公共机构等重点领域节能,加快“节能环保产业城”、国家低碳生态城(镇)试点建设。积极推广太阳能、地热等可再生能源在建筑中的应用,开展交通运输行业“低碳港口”“低碳公路”“绿色运输”“绿色航道”等示范工程建设。加强重点耗能企业节能管理,深入开展能效对标活动。严格固定资产投资项目节能评估审查制度,切实从源头控制高能耗项目建设。探索建立碳排放控制和交易机制,扩大主要污染物排放权交易、企业环境污染责任保险和绿色信贷试点规模。培育发展碳汇产业。
全面加强资源管理。实行能耗和水资源消耗、建设用地等总量和强度“双控”,建立完善资源保护长效机制,全面推进土地、矿产、水、海域和森林资源节约集约利用,切实提高资源利用综合效益。加强用水需求管理,抑制不合理用水需求,发展节水灌溉型农业,建设节水型社会。积极开发利用再生水、矿井水、海水等非常规水源,提高水资源综合利用和安全保障水平。到2020年,新增节水0.75亿立方米。严格控制资源利用总量,大幅度提高土地资源利用效率。发展绿色矿业,重点对黄金、卤水、岩石、煤炭等重要资源进行可持续开发。加强重点行业原材料消耗管理,积极采用节材工艺和技术。
积极发展循环经济。全面推进循环农业、循环工业、循环服务业发展,构建循环经济体系。推动产业循环式组合,构筑纵向延伸、横向耦合、链接循环的产业体系。实施重点园区循环化改造,推进各种资源再利用、再循环。推进强制性清洁生产审核。完善再生资源回收体系,实行垃圾分类回收,推进秸秆等农林废弃物以及建筑垃圾、餐厨废弃物资源化利用,发展再制造和再生利用产品,鼓励汽车轮胎等废旧物品回收利用,开发利用“城市矿产”。推进煤矸石、矿渣等大宗固体废弃物综合利用。到2020年,再生资源回收利用率提高到80%以上,秸秆综合利用率达到95%以上,万元地区生产总值取水量和工业固体废弃物处置利用率达到省目标要求。
倡导绿色生活方式。积极培育生态文化、生态道德,使生态文明成为社会主流价值观。广泛开展绿色生活行动,倡导勤俭节约、绿色低碳、文明健康的生活方式。积极引导消费者购买新能源汽车、高效节能家电、节水型器具等节能环保低碳产品,减少一次性用品使用,限制过度包装。及时准确披露各类环境信息,保障公众知情权,维护公众环境权益。引导各类生态文明建设社会组织健康有序发展,发挥民间组织和志愿者积极作用。
第三节 建生态文明制度
健全国土空间开发、资源节约利用、生态环境保护体制机制,提高生态环境保护规范化、制度化水平。
健全自然资源资产产权制度和用途管制制度。对水流、森林、山岭、荒地、滩涂等自然生态空间进行统一确权登记,明确国土空间的自然资源资产所有者、监管者及其责任。完善自然资源资产用途管制制度,明确各类国土空间开发、利用、保护边界,实现能源、水资源、矿产资源按质量分级、梯级利用。严格节能评估审查、水资源论证和取水许可制度,强化土地用途转用许可管理。完善矿产资源规划制度,强化矿产开发准入管理。
完善生态监管补偿制度。建立严格监管所有污染物排放的环境保护管理制度,实行企事业单位污染物排放总量控制,禁止无证排污和超标准、超总量排污,淘汰严重污染环境的工艺、设备和产品。健全环境影响评价、清洁生产审核、环境信息公开等制度。以生态保护红线为切入点,加强重点生态功能区补偿力度。科学界定生态保护者与收益者权利义务,加快形成生态损害者赔偿、受益者付费、保护者得到合理补偿的运行机制。建立地区间横向生态保护补偿机制,通过资金补助、产业转移、人才培训、共建园区等方式实施补偿。
严格生态保护责任。将资源消耗、环境损害、生态效益等指标纳入经济社会发展综合评价体系,强化指标约束。探索编制自然资产负债表,对领导干部实行自然资源资产和环境责任离任审计,探索建立生态环境责任终身追究制。
第十章 共享幸福美好新生活
围绕满足市民需求、提升市民素质、促进市民全面发展,积极推进基本公共服务均等化,不断提高社会保障水平,促进社会公平正义,让市民更加富裕和健康、更有自豪感和幸福感。
第一节 公平充分的就业机会
实施就业优先战略和更加积极的创业就业政策,推动更加充分、更高质量的就业,努力实现居民收入增长与经济发展同步、劳动报酬增长和劳动生产率提高同步。
扩大和稳定就业。建立经济发展和扩大就业联动机制,把稳定和扩大就业作为经济运行合理区间的下限。发展吸纳就业能力强的产业,提高服务业吸纳就业比重。优化中小微企业创业兴业环境,发挥小微企业就业主渠道作用。完善工资待遇进一步向基层倾斜制度,鼓励毕业生到街道(乡镇)、社区(村)工作。加大困难人员就业援助力度,确保零就业家庭、最低生活保障家庭等困难家庭至少有1人就业。建立健全城乡劳动者平等就业制度,完善职业培训、就业服务、劳动维权“三位一体”工作机制,推进农村富余劳动力有序外出就业和就地就近转移就业。落实调整失业保险费率政策,构建失业动态监测、预测预警、预防调控“三位一体”失业预防机制。进一步完善失业保险制度,充分发挥失业保险保生活、防失业、促就业作用。
推进创业带动就业。切实发挥创业带动就业扶持资金作用,支持创业担保贷款发展,实施更加积极的促进就业创业税收优惠政策,支持就业重点群体和困难人员创业。推进创业大学建设,为创业人群提供创业方式、创业技能和创业指导。深入实施大学生创业引领计划、离校未就业毕业生就业促进计划,为高校毕业生就业创业提供支持。推进农村青年创业富民行动,鼓励农村劳动力返乡创业。
加强就业创业服务。健全覆盖城乡的公共就业创业服务体系,提高服务均等化、标准化和专业化水平。加快建立统一规范灵活的人力资源市场,规范发展人事代理、人才推荐、职业技能培训、劳务派遣等人力资源服务。健全统一的市场监管体系,规范企业招聘行为、职业中介活动,消除影响平等就业的制度障碍和就业歧视,形成有利于公平就业的制度环境。健全完善就业失业统计监测体系,定期发布行业人力资源需求预测和就业状况信息。
完善收入稳定增长机制。全面推行企业职工工资正常增长机制、集体协商机制和支付保障机制,完善最低工资标准调整机制,提高普通职工收入水平。完善机关事业单位工资制度,适当提高基层公务员收入水平。健全资本、知识、技术、管理等要素市场决定的报酬机制,多渠道增加居民经营性和财产性收入。继续加大惠农政策力度,完善促进农民增收机制。深化收入分配制度改革,加大收入分配调节力度。
第二节 可靠全面的社会保障
坚持全覆盖、保基本、多层次、可持续方针,建立健全与经济社会发展良性互动、适度超前的社会保障体系,努力实现每个家庭均没有后顾之忧。
完善社会保险体系。实施全民参保登记计划,实现应保尽保。稳步推进机关事业单位养老保险制度改革。扎实做好渐进式延迟退休年龄工作。健全基本养老保险关系转移衔接政策。规范个体工商户及灵活就业人员养老保险制度,完善企业职工基本养老保险补缴政策。加快企业年金发展步伐,建立机关事业单位工作人员职业年金制度。不断完善基本医疗保险为主、补充医疗保险和大病保险为辅的医疗保险制度体系。深化医保基金付费方式改革,扩大大病统筹范围,提高大病补偿标准。健全预防、补偿、康复相结合的工伤保险制度,逐步实现向事前预防工伤转变。逐步建立科学合理的社保待遇正常调整机制,提高社保制度可持续发展能力。健全社会保险社会化管理服务机制,不断提高社保服务质量。加强社会保险基金监督管理,确保基金安全和保值增值。
提高社会救助水平。健全完善社会救助体系,实现救助对象全覆盖。完善最低生活保障标准自然增长机制和施保政策,继续加大对重病、重残等特困家庭救助力度。逐步扩大医疗救助范围,加大医疗救助资金投入,提高医疗救助管理服务水平,最大限度减轻困难群众医疗支出负担。整合社会救助资源,强化社会救助信息化建设,完善社会救助“一门受理、协同办理”工作机制,确保困难群众求助有门、救助及时。
积极发展社会福利事业。建设以居家为基础、社区为依托、机构为补充的多层次养老服务体系,推动医疗卫生和养老服务相结合,探索建立长期护理保险制度。全面放开养老服务市场,支持各类市场主体增加养老服务和产品供给。到2020年,全市千名老人拥有床位达到40张以上,实现“社区养老服务圈”和城乡居家养老服务信息网络全覆盖。依法保障老年人合法权益,健全完善老年人社会优待服务体系和农村留守老人关爱服务体系。发展现代慈善事业,增强公众慈善意识,鼓励各类组织和个人开展、参与社会慈善、社会捐赠、群众互助等社会扶助活动,支持慈善事业发挥扶老、助残、救孤、济困的积极作用。
改善住房保障。深入推进“三房合一、租补分离”模式,开展住房保障货币化工作,确保解决城镇中等偏下和低收入住房困难家庭住房问题,努力解决新就业无房职工和有稳定就业外来务工人员基本住房保障问题。
第三节 公平普惠的教育体系
始终把教育放在优先战略地位,加快推进教育体制改革,加快构建现代教育体系,率先基本实现教育现代化,教育总体水平保持在国内先进行列。
推动基础教育均衡优质发展。坚持学前教育公益性和普惠性,大力发展公办幼儿园,积极扶持普惠性民办幼儿园,建立政府主导、社会参与、公办民办并举的办园体制。建立城乡一体化义务教育发展机制,均衡配置各类教育资源,鼓励优质教育资源向新城区和农村扩展,缩小城乡、校际间差距,解决城镇中小学大班额问题,缓解择校矛盾。深化课程和教学改革,提高义务教育质量。加强学生体育锻炼和艺术教育,保证每个学生在义务教育段掌握2项体育技能和自主发展1项艺术特长。加快优质高中建设,完成省普通高中规范化学校建设工程。
支持高等教育发展。支持十大正规的赌网正版大学、鲁东大学、山东工商学院、滨州医学院、南山学院等在烟高校加快发展,支持山东中医药高等专科学校专升本。支持高校加强重点学科和重点专业建设向应用型转变,推动高校内涵发展、特色发展。鼓励高校面向全市经济社会发展开设相关专业,建设十大正规的赌网正版产业急需人才培养基地。支持有关高校争创山东省应用基础型和应用型人才培养特色名校,建设一批有特色的示范性高等职业院校。
创新发展职业教育。积极发展高等职业教育,做好国家骨干高职院校建设工作。加强国家中职示范校建设,实施中职学校规范化建设工程,支持行业、企业与职业院校共建教学、生产、经营合一的实训基地。推行终身职业培训制度,加快构建覆盖城乡全体劳动者、贯穿学习工作各阶段、适应劳动者多样化和差异化需求的职业培训体系。开展贫困家庭子女、未升学初高中毕业生、农民工、失业人员和转岗职工、退役军人免费接受职业培训行动。支持规范民办职业教育发展,鼓励社会力量和民间资本提供多样化教育培训服务。
积极发展继续教育。加快发展职业导向的非学历继续教育,大幅度提高继续教育参与率。鼓励个人接受继续教育,支持用人单位为从业人员提供教育培训,党政机关、企事业单位逐步实行在职人员带薪学习制度。调动全社会发展继续教育的积极性,充分发挥学校教育、行业企业教育、社区教育、现代远程教育作用,构建社会化、信息化和覆盖城乡的继续教育网络。
提升教育国际化水平。支持高校与国内外大学开展联合办学,建立联合研发基地,吸引知名高校院所来烟建立分校或研发机构。推进十大正规的赌网正版格罗宁根大学建设,加快十大正规的赌网正版韩国学校、十大正规的赌网正版开发区耀华国际教育学校等学校发展。加强与联合国教科文组织、世界银行等国际组织及职业教育先进国家开展交流合作,推动职业院校与海外孔子学院进行交流合作。支持符合条件的中小学校申请接受外国学生资质,吸引外国学生来烟就学。鼓励高质量、成批次、多模式引进外籍教师,实现外籍教师跨区域、跨学校使用。
第四节 优质便捷的健康服务
积极发展医疗卫生事业,实施全民健身计划,保障食品药品安全,使人民群众健康工作、健康生活。
完善公共卫生服务体系。健全市、县(市、区)、乡镇(街道)、村(居)四级疾病预防控制网络,全面提高疾病防控能力。做好重点疾病预防控制工作,推进慢性病防治工作系统化、规范化、规模化发展。巩固地方病和寄生虫病防治成果,确保消除疟疾阶段性目标如期实现。加强精神卫生防治网络建设,健全精神卫生工作防治长效机制。健全突发公共卫生事件预警、协调和应急处理机制,加强毓璜顶医院核辐射医疗救治基地等市县两级危化品事故医疗救治基地建设。完善市、县(市、区)、乡镇(街道)、村(居)妇幼保健服务网络建设,全面提升妇幼保健服务能力。加强健康教育和健康促进。深入开展爱国卫生运动,进一步巩固国家卫生城市成果。加强人口和计划生育公共服务体系建设,坚持计划生育基本国策,实施一对夫妇可生育两个孩子政策,出生人口性别比保持正常范围,引导群众理性生育,加大出生缺陷干预力度,提高人口素质,改善人口结构。“十三五”期间,年均人口自然增长率控制在9‰以内。
优化医疗服务体系。按照“总量控制、适度增长”原则,优化配置医疗卫生资源。适当增加城市优质医疗资源总量,突出医院专科特长建设。建立城市医院与社区卫生服务机构分工协作机制,逐步实现社区首诊、分级诊疗和双向转诊。吸引和鼓励高层次卫生技术人才到社区卫生服务机构工作或提供培训指导服务,提升社区卫生服务水平。健全完善基层医疗卫生服务网络,重点加强乡镇卫生院和村卫生室服务能力建设,推行乡村卫生一体化管理。加强以全科医生为重点的基层医疗卫生队伍建设。开展中医药特色示范中医院和综合医院中医药示范单位创建活动。完善血液安全管理长效机制,保障临床输血安全。全面加强公共卫生、医疗卫生和计划生育监督综合执法。
深化医疗卫生体制改革。按照“保基本、强基层、建机制”原则,全面推开公立医院改革。加快实施“智慧医疗”,打造综合医疗卫生信息平台,运用大数据、云计算等提高健康管理和疾病诊疗水平。全面落实鼓励和支持社会办医各项政策,确保非公立医疗机构与公立医疗机构享有同等待遇。巩固基层医改成果,不断完善基本药物制度。
提升医疗卫生国际化水平。跟踪落实国家放宽中外合资、合作办医及港澳机构独资办医相关政策,积极引进日韩健康管理、体检医疗、美容整形等新兴健康服务机构。推进国际化医疗服务人才队伍建设,培养一批具备较强外语沟通能力的医务骨干。建立就医环境双语标识系统,提供全流程国际医疗保险绿色通道服务。加强与国际SOS组织紧密合作,探索建立国际医疗急救转运体系。
实施体育健康工程。大力发展体育事业,加强公共体育设施建设,广泛开展面向不同群体的健身活动,提升体育健康服务水平,积极构建完善公共体育服务体系,不断满足群众日益增长的体育健康需求。
保障食品药品安全。持续深入开展食品药品安全领域突出问题专项整治,健全完善食品药品安全追溯体系,增强食品药品领域突发事件应急处置能力。加强食品源头、生产加工、流通、餐饮服务等环节及保健食品全程监管,开展对互联网销售等新业态监管。严格药品、医疗器械和化妆品生产质量管理,规范经营和使用行为。加大公共场所、学校等重点区域监管力度,保障公共卫生安全。严厉打击食品药品违法犯罪行为。加强基层食品药品监管队伍建设,健全市县乡三级安全检验检测体系。
第五节 平安和谐的社会环境
深入开展法治平安和谐十大正规的赌网正版“三城联创”,切实维护人民群众根本利益,妥善协调各方面利益关系,努力维护社会和谐稳定,保障人民群众安居乐业。
推进法治十大正规的赌网正版建设。加快严格执法、公正司法、全民守法进程,强化全民法律信仰。推进科学立法、民主立法。强化人大及其常委会监督和政协民主监督,发挥民主党派、人民团体和社会各界人士参政议政作用,健全行政执法监督体制。支持法院、检察院依法独立公正行使职权,保障律师依法行使执业权利,建立领导干部干预司法活动、插手具体案件处理的记录、通报和责任追究制度。深入开展法治宣传教育,弘扬社会主义法治精神,引导全民自觉守法、遇事找法、解决问题靠法,推动全社会树立法治意识。拓展民生领域法律服务,降低法律援助门槛,推进公共法律服务均等化、便民化。深入实施诚信十大正规的赌网正版建设,建立完善社会信用体系。
构建公共安全保障体系。建立健全防范公共突发事件、恐怖袭击事件、重大自然灾害、重大环境污染、社会风险预警和应急机制,构建统一指挥、反应灵敏、协调有序、运转高效的公共安全应急体系。加大公共安全投入,强化城乡减灾防灾、社区警务、消防安全等设施建设。加强社会治安综合治理,创新立体化社会治安防控体系,依法规范和严厉打击各类违法犯罪活动,完善社会治安打防控管一体工作机制。高度重视禁毒防艾工作,切实提高城市安全水平。
加强安全生产监督管理。严格落实安全生产责任制,全面加强基层执法力量建设,建立防患排查治理和风险预防控制体系,有效遏制重特大生产安全事故发生。构建安全生产长效机制,强化科技支撑和应急处置能力建设,提升全民安全素质。
做好流动人口服务管理工作,加强特殊人群帮教管理和服务。切实保障妇女儿童及未成年人合法权益,促进妇女儿童和未成年人事业全面发展。健全残疾人社会保障和服务体系,积极推进无障碍设施建设。健全完善基本应急广播体系和覆盖城乡的广播电视公共服务体系。抓好气象、防震、消防等防灾减灾系统工程建设,提高自然灾害预警及应急处置能力。加快示范区建设,健全国防教育和国防动员体制,加强交通战备、人民防空和经济动员工作。广泛开展创建双拥模范城(县)、拥军优属模范单位和拥政爱民模范单位等活动,做好拥军优抚工作。强化档案基础设施和档案信息化建设,提高档案公共服务水平。推进邮政业转型发展,提升邮政业发展水平。全面提升少数民族事业发展水平。继续做好史志等工作。

第十一章 释放全面深化改革新红利
坚持市场导向、问题导向、需求导向,正确处理政府、市场和社会关系,持续汇聚全面深化改革的强大正能量,在重要领域和关键环节改革上取得决定性成果,推进治理体系和治理能力现代化。
第一节 构筑现代市场体系
发挥经济体制改革对全面改革的牵引作用,建立健全市场起决定性作用、政府更好发挥作用的资源配置体系和政策调控体系,引领改革向纵深推进。
完善基本经济制度。巩固和发展公有制经济,深化国有企业改革,完善国有资产管理和运营体制,推动国有资本有序退出不具备竞争优势的行业,加快建立以管资本为主的国有资产监管模式。支持具备条件的企业改组为国有资本投资运营公司,加大国有企业改制上市力度。扩大国有资本经营预算实施范围,逐步提高国有资本收益上缴公共财政比例。鼓励、支持、引导非公有制经济发展,制定实施民营企业进入特许经营领域办法。有序发展混合所有制经济,允许混合所有制企业实行员工持股,形成资本所有者和劳动者利益共同体。
深化财税体制改革。健全一般公共预算、政府性基金预算、国有资本经营预算和社会保险基金预算有机衔接的全口径政府预算体系,统筹运作政府财力。清理、整合、规范专项转移支付项目,逐步取消竞争性领域专项和地方资金配套。完善市以下政府间收入分配关系,建立事权和支出责任相适应的制度。依法建立规范的地方政府举债融资机制,加强政府债务规模控制。全面推进预算绩效管理,加快形成“花钱必问效、无效必问责”机制。
推进投融资体制改革。更加重视供给侧结构性改革,切实提高供给体系质量效率。确立企业投资主体地位,完善企业投资项目核准和备案管理。本着由企业依法依规自主决策原则,最大限度减少政府对企业投资项目审批事项。健全政府投资管理体制,实行政府投资项目公示制度,实施严格的评估和责任追究制度。通过设立创业投资引导基金、产业投资基金等方式,撬动引导更多社会资本参与重点领域投资建设。破除市场准入壁垒,进一步放宽基础设施、公用事业市场准入限制,采取政府和社会资本合作(PPP)方式,鼓励民间资本参与投资建设运营。
健全土地等要素市场体系。探索建立符合市场导向的水、电、油、气、交通等领域价格动态调整机制,逐步放开竞争性环节价格。分期分批放开具备竞争条件的政府定价项目,压缩政府定价范围。加快建立统一的公共资源交易平台,组建十大正规的赌网正版公共资源交易中心。加快建立城乡统一的建设用地市场,在符合规划和用途管制前提下,将农村集体经营性建设用地交易逐步纳入国有建设用地市场等交易平台,允许农村集体经营性建设用地出让、租赁、入股,与国有土地同等入市、同权同价。积极发展城乡建设用地二级市场,促进存量土地流转和再开发。坚持实行宅基地集体所有和“一户一宅”前提下,逐步放开宅基地自主流转和资源有偿退出。培育发展城乡建设用地市场信息、交易代理、市场咨询、地价评估、纠纷仲裁等土地中介服务机构。
深化农村重点领域改革。慎重稳妥推进农民住房财产权抵押、担保、转让,拓宽农民财产性增收渠道。深化征地制度改革,切实维护被征地农民合法权益。赋予农民对承包地占有、使用、收益、流转及承包经营权抵押、担保权能。鼓励土地承包经营权在公开市场有序流转。继续推进国有林场改革。
第二节 建设阳光高效政府
着眼于更好发挥政府作用,从明确功能定位、理顺权责关系、完善组织架构等方面系统推进,建设职能科学、结构优化、廉洁高效、人民满意的服务型政府。
严格依法行政。切实将法治贯穿执政全过程,做到依法化解社会矛盾、维护群众合法权益、打击违法犯罪、规范社会秩序、维护社会稳定。健全依法科学民主决策机制,把公众参与、专家论证、风险评估、合法性审查、集体讨论决定确定为重大行政决策法定程序。完善政府法律顾问制度,建立重大决策终身责任追究制度及责任倒查机制。严格实行行政执法人员持证上岗和资格管理制度,健全行政执法和刑事司法衔接机制。建立健全行政裁量权基准制度,全面落实行政执法责任制。重点推进财政预算、公共资源配置、重大建设项目批准实施、社会公益事业建设等领域的政府信息公开。加强和改进行政复议、行政应诉工作。
明确政府权责边界。以弥补市场失灵为主要职能,通过宏观调控、公共服务、社会管理、环境保护等措施,为经济社会发展营造良好环境。制定推行政府权力和责任清单,探索试行市场准入负面清单制度,最大限度减少政府对微观事务的管理,为市场和社会充分发挥作用、市场主体自主决策腾出空间。深化行政审批制度改革,提高政府审批事项决策透明度,推动事前审批向事中、事后监管转变。
优化行政组织机构。按照决策权、执行权、监督权相互制约、相互协调要求,优化政府机构设置、职能配置、工作流程,提升政府工作效能。创新机构编制管理方式,推进机构编制管理科学化、规范化、法制化。鼓励各类园区结合实际,探索设立体现功能特点的政府机构。
第三节 提高社会治理水平
坚持系统治理、依法治理、综合治理和源头治理,增强社会自我调节功能,形成政府、市场、社会等多元主体协同协作、互补互动、相辅相成的社会治理新局面。
创新社会治理理念和方式。坚持党领导下的多方参与、共同治理,推动形成多元化社会管理和服务资源配置体系,建立健全源头治理、动态管理、应急处置相结合的社会管理机制。以重大问题为导向,树立综合治理理念,围绕人民群众反映强烈、影响社会和谐稳定的突出问题,运用经济、行政、法律、文化、道德等多种手段,增强社会治理效果。研究从源头上预防和减少社会矛盾的措施,全面完善信访体制,把信访纳入法治化轨道,引导群众依法、理性、有序反映诉求。
加强基层社会治理。推进各领域党的基层组织建设,充分发挥基层党组织和党员在基层社会治理中服务群众、化解矛盾、凝聚人心作用,带领引导社会各方面积极参与社会治理。进一步理顺街道和社区管理体制,构建以城乡社区为重点的基层社会治理体制机制。加强和创新农村社会治理,以保障和改善农村民生为优先方向,重视农村基层党组织建设,确保农民安居乐业、农村社会安定有序。
加强社会组织管理。建立健全统一登记、各司其职、协调配合、分级负责、依法监管的社会组织管理体制,营造法制健全、政策完善、待遇公平的社会组织发展环境。鼓励社会组织参与公益慈善活动,积极发展志愿服务组织。加快行业协会、商会“去行政化”步伐,建设服务会员、沟通政商、自律互助的服务型组织。健全社会组织第三方评估机制,完善社会监督举报受理机制。建立健全社会组织法定代表人离任审计、负责人管理、责任追究和资金管理等制度,提高社会组织诚信度和公信力。
第十二章 全面提升规划实施成效
全市各级各部门各单位要按照统筹协调、分工负责原则,建立规划实施保障机制,自觉加强规划实施管理,确保未来五年发展蓝图顺利实现。
加强规划体系衔接。强化经济社会发展总体规划在各类规划中主导地位,加强城市规划、土地利用规划、环境保护规划及其他专项规划、区域规划与总体规划之间的衔接协调,有序开展“多规合一”“多规融合”,推进规划信息资源共享,逐步实现在总体要求上指向一致、在空间配置上相互协调、在时间安排上科学有序,形成层次分明、定位清晰、各有侧重、统一协调的规划体系,引导经济社会科学发展。
强化规划实施推进。市发展改革部门要跟踪分析总体规划执行情况,加强经济运行情况监测分析和预警,定期向市政府报告,及时向社会发布,自觉接受人大、政协对规划执行情况的监督检查。各相关部门、单位负责重点专项规划、区域规划的跟踪分析调度。实行规划目标责任制,把《纲要》提出的任务目标分解到每个年度计划,明确工作责任,加大绩效考核力度,确保任务目标实现。
完善规划评估修订机制。开展规划实施情况中期评估,总体规划由市政府组织评估,重点专项规划、区域规划由规划编制部门组织评估,根据评估结果对规划进行调整修订。当经济运行环境发生重大变化或由于其他原因导致经济发展偏离规划目标时,及时提出调整方案,报请市人大常委会审议批准实施。
加强规划纲要宣传。广泛利用各种媒体,采取多种形式,加强对规划的宣传工作,使规划实施成为全社会的自觉行动。各级各部门各单位要提高规划意识,树立长远发展观念,自觉以规划指导各项工作,增强系统性和连续性,确保规划提出的任务目标如期顺利实现。
下载